Схема защиты от замыкания на землю
Контур заземления — это ток, который течет от источника звука к усилителю через заземляющий экран входных аудиокабелей. Этот ток будет улавливаться на входе усилителя и вызывать раздражающий гул. Советуем использовать дополнительную цепь, расположенную между заземлением основной схемы и соединением шасси, чтобы убрать ток контура заземления:

При нормальных условиях работы токи контура заземления низкого напряжения протекают через резистор (R1). Резистор уменьшает этот ток и разрывает контур заземления. В случае сильного короткого замыкания ток короткого замыкания может протекать через диодный мост к земле. Конденсатор фильтрует любые радиочастотные помехи, улавливаемые шасси.

Заземление основной схемы подключается к цепи защиты контура заземления на клемме «PSU 0V». Затем цепь защиты контура заземления подключается к шасси от клеммы «Шасси». Соединение с шасси может осуществляться с помощью того же болта где соединяется провод заземления или в другом месте.
Если используете цепь защиты контура заземления, обязательно изолируйте все входные и выходные разъемы от корпуса. В противном случае будет прямой путь от заземления основной схемы к шасси, и цепь защиты контура заземления будет обойдена (то есть бесполезна).

Схема защиты контура заземления может быть собрана на отдельной печатной плате.
Сборка усилителя звука
Сборка печатной платы довольно проста. Вот компоненты и печатная плата перед пайкой:
Обычно проще сначала припаять меньшие компоненты, а затем перейти к более крупным деталям. Вот один канал усилителя НЧ после пайки компонентов:
Корпус усилителя
Металлические корпуса являются наиболее часто используемыми, поскольку обеспечивают наилучшую защиту от радиочастот. К примеру коробка 280 мм x 250 мм отлично подходит для стереофонического усилителя на базе TDA2050.
Проводка усилителя
На приведенной ниже схеме показано, как подключен усилитель к корпусу:
Чтобы избежать помех от магнитных полей, старайтесь держать чувствительные входные и сигнальные провода вдали от проводов источника питания, выходных проводов динамика, трансформатора, проводов переменного тока и выпрямительных диодов БП.
Чтобы свести к минимуму площадь петли, следующие провода должны быть плотно скручены на максимально возможном расстоянии:
- Переменный ток и нейтральные провода от трансформатора
- Провода 0 В и вторичного напряжения от трансформатора к источнику питания
- V +, V- и провода заземления от источника питания к плате усилителя
- Выход и земля динамика
- Аудио вход и заземление
Три провода питания (положительный, отрицательный и заземление) проходят к каждой плате усилителя. Эти провода должны быть толстыми и максимально короткими, чтобы минимизировать индуктивность.
Аудиовходы и провода заземления сигнала не проводят тут большой ток, поэтому они могут быть более тонкими.
Для защиты от возможных проблем провод заземления должен быть прикреплен к шасси болтом, контргайкой и кольцевой клеммой. Обязательно удалите с корпуса любую краску или анодированный материал, чтобы получить хорошее электрическое соединение. Все металлические части (например, радиаторы) также должны быть электрически подключены к шасси.
Заземление аудиовхода и заземление динамика подключены непосредственно от клемм на корпусе к заземлению основной схемы.
Аудио входные кабели от источника могут улавливать случайные электромагнитные помехи. Чтобы отфильтровать их можно установить конденсатор 1 нФ на каждой входной клемме от положительной стороны к земле.
Напряжение и ток источника питания
TDA2050 может питаться от раздельного (двухполярного) источника или от однополярного БП. Выходная мощность усилителя будет выше при раздельном питании, поэтому им и воспользуемся.
Желаемая выходная мощность и полное сопротивление динамика будут определять, какое напряжение нужно от источника питания. Но прежде чем сможем рассчитать напряжение, нужно рассчитать пиковое выходное напряжение усилителя (V opeak).
Пиковое выходное напряжение
Пиковое выходное напряжение можно найти по следующей формуле:
Следовательно пиковое выходное напряжение данного усилителя мощностью 25 Вт с динамиками 6 Ом будет:
Таким образом, при выходной мощности 25 Вт максимальное напряжение на динамиках составит 17,3 В.
Максимальное напряжение питания УНЧ
Теперь можем найти максимальное напряжение питания (V max supply), то есть напряжение необходимое усилителю для получения желаемой выходной мощности. Безопасный предел напряжения для TDA2050 составляет ± 25 В, поэтому не превышайте его!
Формула для расчета максимального напряжения питания имеет вид:

Холостой ход — это увеличение выходного напряжения трансформатора когда нет нагрузки для потребления тока, что происходит когда усилитель не воспроизводит музыку. Точное значение должно быть указано в спецификации трансформатора. Трансформатор, который будем использовать, имеет разброс 6%, поэтому максимальное напряжение питания:

Таким образом данный источник питания должен выдавать ± 24,9 В, чтобы усилитель мог управлять динамиками 6 Ом при 25 Вт. Символ ± означает, что положительное напряжение на шине равно +25 В, а отрицательное напряжение -25 В. И общий ноль (масса).
Максимальное напряжение трансформатора
Цель состоит в том, чтобы найти трансформатор который может выдавать максимальное напряжение питания, близкое к предельному напряжению, необходимому для усилителя на конкретной микросхеме (у нас ТДА2050).
Номинальное напряжение трансформатора говорит только о выходе переменного напряжения. Напряжение постоянного тока, которое получим после того как мостовые выпрямители на блоке питания преобразуют переменный ток в постоянный, будет фактически выше в 1,41 раза. Ещё нужно учитывать скачки напряжения в сети и разброс напряжения вашего трансформатора.
Максимальное напряжение питания которое получите от трансформатора можно рассчитать по формуле:

Начнём с номинала трансформатора 15 В переменного тока чтобы посмотреть, будет ли оно обеспечивать максимальное напряжение питания, необходимое для усилителя:

Таким образом, 15-вольтовый трансформатор даст максимальное напряжение питания 24,7 В постоянного тока после стабилизации питания. Это близко к максимальному напряжению питания 24,9 В, необходимому для данного усилителя, но теперь давайте точно рассчитаем, какую выходную мощность получим с ним.
Выходная мощность УНЧ от максимального напряжения питания трансформатора. Это вычисление полезно если уже есть трансформатор и хотим посмотреть, сколько выходной мощности будет генерировать усилитель:

Максимальное напряжение питания от трансформатора 15 В составляет 24,7 В, поэтому выходная мощность которую получим от усилителя:
Трансформатор 15 В даст выходную мощность 24,6 Вт на колонках сопротивлением 6 Ом, и это достаточно близко к желаемым 25 Вт.
Мощность трансформатора нужная усилителю
Теперь можем определить сколько мощности требуется от трансформатора для питания усилителя. Мощность обычно указывается в номинале «ВА (или VA)» в характеристиках трансформатора. Для расчета минимального VA сначала должны найти общую мощность (P питания) трансформатора, необходимо для питания усилителя.
Общая мощность зависит от максимального напряжения питания которое получаете от трансформатора, пикового выходного напряжения усилителя, сопротивления акустической колонки и тока покоя (QDC) TDA2050 (90 мА):

Таким образом, наш 15-вольтный трансформатор должен обеспечивать как минимум:

Теперь будем использовать полную мощность, чтобы найти минимальную номинальную мощность ВА для трансформатора.
Преобразование общей мощности в VA
Чтобы найти минимальное значение ВА для трансформатора, общее правило заключается в умножении общей мощности на 1,5 раза. Для данного трансформатора 15 В номинальное значение ВА должно быть:
49,4 Вт х 1,5 = 74,1 Вт
Это на канал. Для стерео-усилителя просто умножаем на два:
74,1 Вт х 2 = 148,2 Вт
Таким образом, все что выше 150 ВА, обеспечит усилитель достаточной мощностью. Это довольно полезно знать, потому что если ваш трансформатор слабее, то усилитель может обрезать или искажать звук на более высокой громкости и басах.
Стерео усилитель звука своими руками
Собрать качественный стерео усилитель звука для колонок своими руками довольно сложно, так как такие схемы требуют тщательной регулировки и отладки. Существуют схемы, которые обеспечивают высокое качество звучания без сложных настроек. Предлагаемая конструкция представляет собой ультралинейную схему, работающую в классе «А». Это означает, что выходной сигнал практически не искажается и повторяет форму входного сигнала. В выходном каскаде можно использовать транзисторы КТ803, КТ805 или КТ819. С выхода каскада можно получить до 15 ватт мощности, причём искажения минимальны и соответствуют параметрам аппаратуры самого высокого класса.

Схема, работающая в данном режиме, потребляет большой ток, и выходные транзисторы греются при отсутствии сигнала, поэтому они устанавливаются на радиаторы. Чтобы сделать своими руками аудио усилитель для колонок стереофонического тракта собираются две схемы – для правого и левого каналов. Если конструкция будет использоваться для автомобильной магнитолы, то этой схемы достаточно. В других случаях потребуется предварительный каскад с регулировками усиления, тембров и стереобаланса. Спаять усилитель звука лучше всего на печатной плате. Выходные транзисторы монтируются на радиаторы. Для надёжного охлаждения можно использовать кулер от компьютерного блока питания. Конденсатор С2 должен быть плёночным.
Увеличить мощность усилителя звука своими руками, можно повысив напряжение питания на 10-15%. Предварительно нужно узнать критические величины напряжения для транзисторов. В некоторых случаях поможет увеличение входного сигнала. Это эффективнее раскачает выходной каскад.
Вопрос как сделать мощный усилитель звука своими руками часто возникает у радиолюбителей с небольшим опытом работы. Браться за транзисторную схему не имеет смысла. Это сложно, долго и нет гарантии, что конструкция заработает. Лучше всего применить специальные микросхемы. Интегральный УНЧ может выдавать на выходе сотни ватт, при этом схема не нуждается в регулировке.
Простая схема усилителя звука
Любой низкочастотный каскад, предназначенный для воспроизведения музыки, состоит из предварительного блока, регуляторов тембра или эквалайзера и оконечного каскада. Если устройство предназначено для работы с несколькими источниками звука, следует предусмотреть селектор входов. Так как уровень сигнала с различных устройств отличатеся друг от друга, то в селекторе учитывается возможность выравнивания входных напряжений за счёт усиления или ограничения. Самым чувствительным является микрофонный вход, а самым «грубым» является вход, предназначенный для подключения линейного выхода магнитолы или тюнера. Принципиальная схема предварительного каскада может быть собрана на транзисторах или операционных усилителях.
Простая схема усилителя звука с регулировками звука и регуляторами тембра реализована на одном транзисторе обратной проводимости. В схеме рекомендуется использовать КТ315 или КТ3102 с любым буквенным индексом. Резистором R8, на коллекторе транзистора, устанавливается напряжение 6 вольт, а резистор R1 можно заменить на постоянный. Его величина подбирается в зависимости от уровня входного сигнала.
Своими руками схему аудио усилителя легко собрать на операционном усилителе, который обладает высоким входным сопротивлением, широкой полосой обработки и малым уровнем собственных шумов.
В этой схеме используется микросхема К1401УД2, которая содержит 4 отдельных узла с общим питанием. На этой микросхеме собирается предварительный канал для стереофонического тракта. 2 ОУ работают в правом канале и 2 в левом. В монофоническом варианте можно использовать только два элемента. Устройство состоит из канала предварительного увеличения уровня с коррекцией входного напряжения и активного трёхполосного регулятора тембра, который работает по низким, средним и высоким частотам. Существенным недостатком предварительных каскадов на операционных схемах сводится к тому, что им требуется двухполярный источник питания, что заметно усложняет конструкцию.
Усилитель мощности звука так же может быть выполнен на различной элементной базе. Чаще всего для этой цели используются комплементарные пары транзисторов разной проводимости или специализированные интегральные микросхемы. Простой каскад собран на маломощных кремниевых транзисторах. Вместо пары КТ315-КТ361 можно использовать пару КТ3102-КТ3107.
Перед подачей питания динамик следует отключить, а вместо резистора R1 поставить цепочку из, соединённых последовательно, постоянного резистора на 33 кОм и потенциометра на 270 кОм. Включить питание и вращая движок потенциометра выставить в контрольной точке указанный ток коллектора. Затем замерить полученное сопротивление цепочки и заменить её на, ближайший по номиналу, постоянный резистор. Далее подбором резистора R3 нужно установить в той же точке половину питающего напряжения. Далее подключается динамик и на вход подаётся низкочастотный сигнал с источника звука. Схема не имеет регулятора громкости и тембра, поэтому к нему можно подключить любой предварительный каскад, имеющий эти функции.
Как собрать усилитель звука
Начинающим радиолюбителям нет смысла браться за повторение сложных транзисторных схем с высокими параметрами. Для регулировки таких конструкций потребуется сложная измерительная аппаратура. Самым простым вариантом для начинающих будет повторение схем, выполненных на интегральных компонентах. Для начала можно своими руками собрать простой усилитель звука небольшой мощности.

Микросхема LM386 работает в широком диапазоне питающего напряжения и обеспечивает мощность до 1,2 ватта на нагрузку 8 Ом. Коэффициент искажений сигнала не превышает 0,2%. Переменный резистор 4,7 кОм позволяет изменять коэффициент усиления от 20 до 200. Самодельное устройство можно собрать на макетной плате или навесным монтажом.
Схема вторая, продвинутая
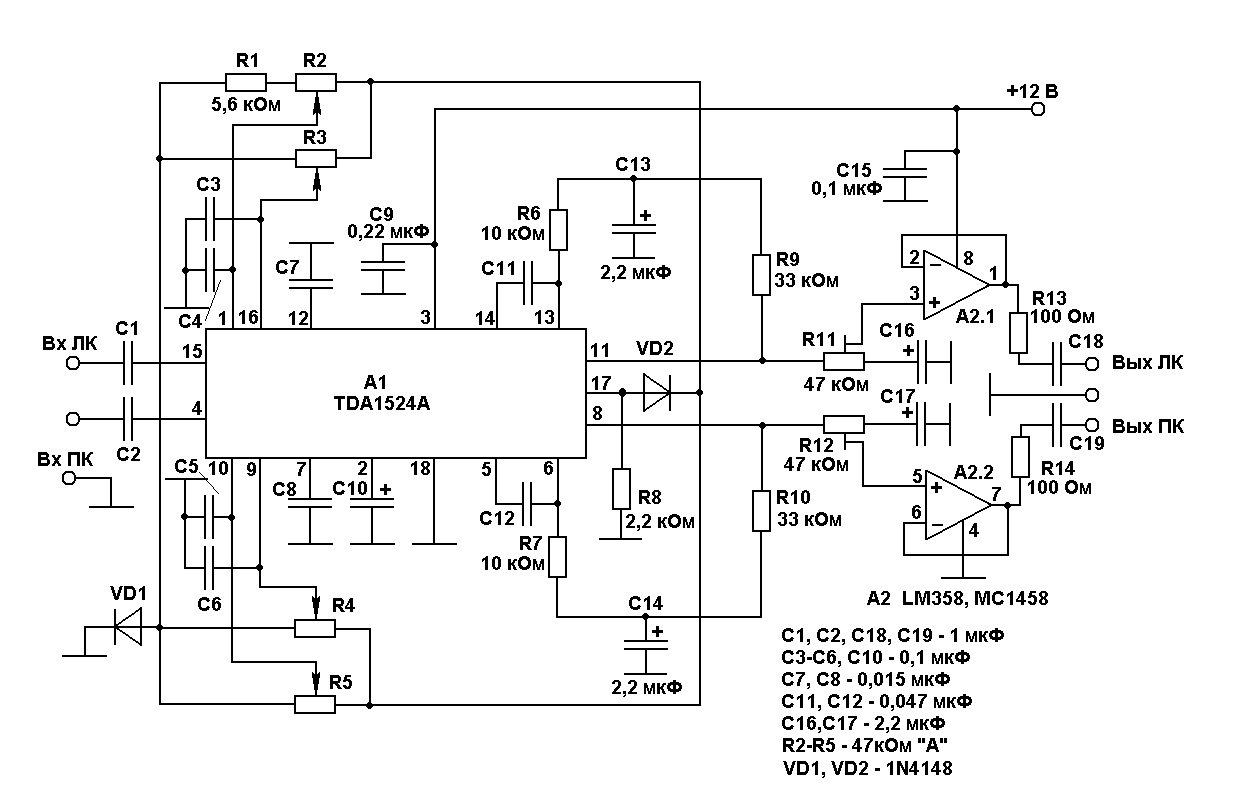
На глаза попалась схема усилителя для наушников, которая называлась «Блок регулирования громкости и тембра для стереонаушников». (Автор — Анджей Космински, Hobby Elektronik, №2/2000, c. 48–49). Сами регуляторы громкости и тембра выполнены на микросхеме А1 – TDA1524A в типовой схеме включения. (Так было написано в журнале, в оригинальном описании на микросхему схема немного другая. Но здесь схема приводится именно в «опубликованнном» виде).

На сдвоенном операционном усилителе А2 собран «мощный» усилитель, способный работать на низкоомные наушники.
Глубина регулировки громкости (R2) от –80 до +21 дБ, тембра НЧ (R4) +/- 12дБ на частоте 100 Гц, тембра ВЧ (R5) +/- 10 дБ на частоте 10 кГц.
Максимальное входное напряжение не более 2,5 Вольт, напряжение питания 12 Вольт, потребляемый ток 40 мА. Регулировочные резисторы должны быть на 47 кОм с линейной зависимостью изменения сопротивления от угла поворота движка (так называемая группа «А»).
Сложностей в изготовлении возникнуть не должно. Если захотите питать усилитель от источника +12 Вольт из блока питания компьютера — придется принимать меры для защиты от помех по цепям питания (таким же образом, как поступают изготовители автомобильных магнитол — ставят специальные фильтры).
Любители стрелялок могут ограничиться данными конструкциями, а меломанам предлагается читать текст дальше.
Как подключить телефон к музыкальному центру и магнитофону?

Если вам не хватает громкости динамика телефона, то можно подключить его к колонкам помощнее. В этой инструкции расскажем, как подключить телефон к музыкальному центру или магнитофону.
Сделать это можно несколькими способами:
Через кабель AUX
Для того чтобы осуществить подключение смартфона к музыкальному центру, потребуется кабель, на обоих концах которого будут расположены штекеры с диаметром 3,5 мм. Данный диаметр является стандартом почти для всех устройств, поэтому проблем с его поиском и совместимостью возникнуть не должно.
Необходимо подключить один конец кабеля к разъему в смартфоне, который используется для наушников, а второй к магнитофону. Вставить его необходимо в гнездо, которое обозначено как AUX либо AUDIO IN. После этого требуется в настройках музыкального центра выбрать режим, при котором аудиозапись воспроизводится от другого устройства. На некоторых моделях есть отдельная кнопка с надписью AUX. После этого нехитрого подключения, вся музыка с вашего телефона зазвучит из колонок музыкального центра.
Через кабель USB
Данный способ хорош тем, что при таком типе соединения, управлять музыкой можно прямо с магнитофона. Подключение осуществляется посредством соединения устройств USB-кабелем (обычно идет в комплекте с телефоном) и выбором в настройках музыкального центра источника сигнала с USB. После этого, на дисплее магнитофона появиться папка с музыкой на вашем телефоне и можно будет выбрать нужный трек.
(8942)
Поделиться с друзьями:
www.lumias.ru
Простой аудио усилитель своими руками

Простейший усилитель звука своими руками собирается на микросхеме TDA7231. Представленная схема обеспечивает выходную мощность до 1,5 ватт на четырёхомную нагрузку. Микросхема имеет большой допустимый диапазон по питанию, поэтому УНЧ может применяться в батарейных конструкциях. Ток покоя устройства не превышает 8 mA. Потребляемый ток при максимальной мощности достигает 1,5 А. К устройству можно подключить любую динамическую головку с сопротивлением 4 Ом. Для качественного воспроизведения музыки эта конструкция не подходит из-за большого процента искажений, который при максимальной громкости достигает 8%. Устройство может быть использовано в электронных игрушках с автономным питанием или системах охранной сигнализации.
Простой аудио усилитель звука для дома легко собирается на микросхеме 4069, которая содержит 6 инверторов. Система пригодна для подключения наушников при прослушивании музыкальных файлов с компьютера, телефона или планшета. Простая схема обеспечивает удовлетворительные параметры.

Изменяя сопротивление резисторов R2 и R3 можно менять коэффициент усиления устройства. Для этого УНЧ не обязательно делать печатную плату. Подойдёт стандартная макетная плата с металлизированными отверстиями.
Существует много простейших конструкций, которые доступны для повторения радиолюбителями с небольшим опытом. Для изготовления таких устройств потребуется только тестер для проверки основных цепей. После того, как в процессе изготовления и наладки простых схем появится опыт, можно переходить на более сложные системы.
Схема усилителя для наушников четвертая, для «подвинутых» в ламповую сторону

В данной схеме усилителя для наушников (автор — Б. Каинка, журнал Elektor Electronics, №10/2003 год, с. 70.) используется лампа, применявшаяся в радиостанциях, когда-то стоявших на вооружении Советской Армии (Р-105М, Р-108М, Р-109М и другие). Да и в ДОСААФ такие радиостанции использовались весьма долго — например, для работы в диапазоне 28 МГц подходила Р-108М.
Лампа 1П24Б — пентод прямого накала, тип «стержневая», малогабаритная. Напряжение накала, указанное на схеме, 1,2 Вольта при токе 240 мА.
Анодное напряжение здесь низкое – всего 12 Вольт, так что можно не бояться, что от анодной цепи «долбанет» сотней вольт.
Непосредственно в анодную цепь включаются наушники, сопротивление обмотки которых должно быть не менее 600 Ом (говорят, есть такие «уши» из разряда «студийных»). И конечно же, понадобится две таких лампы — ведь у нас предполагается «стерео»…
Схема источника питания не приводится специально — если уж вы собрались паять данную схему и нашли такие не особо распространенные на рынке лампы, то в дальнейшем моя помощь в этой конкретной области вам точно не понадобится.
Схемы и инструкции по изготовлению усилителя в домашних условиях
Каждая схема уникальна и зависит от источника звука (старая или современная цифровая техника), источника питания, предполагаемых конечных размеров. Она собирается на печатной плате, которая сделает устройство компактным и более удобным. В процессе сборки не обойтись без паяльника или паяльной станции.

Схема британца Джона Линсли – Худа, основана на четырех транзисторах без микросхем. Она позволяет аналогично повторить форму входного сигнала, получив в результате лишь чистое усиление и синусоиду на выходе.


Начинающему мастеру рекомендуется воспользоваться готовыми файлами в компьютерной программе Sprint Layout для создания и просмотра принципиальных схем. Создание собственной под силу только опытным специалистам.

Радиодетали
Простой усилитель для звука, собранный своими руками, как и любое другое аналогичное устройство, включает в свою конструкцию некоторое количество различных радиодеталей.

Набор деталей подготавливается по списку, в соответствии с выбранной схемой. Как правило, в него входят: микросхемы TDA, резисторы, конденсаторы, тестовый динамик и алюминиевый радиатор.

В том случае, если предстоит создание усилителя звука на транзисторах высокой мощности, следует, помимо транзисторов, подготовить некоторое количество радиаторов несколько больших габаритов.

Печатная плата – в том случае, если мастер не собирается травить модуль самостоятельно с помощью химикатов, таких как хлорное железо, следует заказать макетную плату с уже готовыми контактными вырезами.

Подобные отверстия на макетной плате соединяются между собой простой медной проволокой или кусками провода без изоляции.


Электромонтажные кабели. Можно использовать практически любой провод, диаметр которого приблизительно равен пяти квадратным миллиметрам
При подборе кабеля обратите внимание на то, как легко снимается изоляция.

Хорошими вариантами станут провода с аббревиатурами КСВВ или КСПВ. Как правило, при финальном монтаже и соединении уже готовых модулей используется многожильный провод марки ШВВП с диаметром в один квадратный миллиметр.

Следует подготовить набор для пайки, найти который можно практически у каждого радиолюбителя: канифоль и паяльный флюс. Помните, что сборка усилителя на скрутках, не будет обладать достаточной надежностью.

Медные провода, соединенные обычной скруткой, обладают свойством быстро окисляться и терять свои качества. Использовать можно и модель сборки на гайках, но подобные варианты редко рассматриваются мастерами из-за слишком большой трудоемкости.

Как уже говорилось ранее, помимо вышеприведенных материалов и инструментов, понадобиться блок питания, сделать который можно самостоятельно. Далее последует рассказ о том, как сделать усилитель звука.

Усилитель для колонок своими руками для чайников
Обычно конструкции с большой выходной мощностью используют для сабвуферов, но если имеются мощные акустические системы, то такую конструкцию можно использовать для озвучивания больших помещений. Таким УНЧ требуется правильно подобранный источник питания, а для корректной работы нужно продумать охлаждение выходных каскадов или корпуса мощной микросхемы.

Простая схема низкочастотного блока большой мощности может быть собрана на нескольких типах интегральных микросхем, но нумерация выводов не меняется. Выходная мощность (W) соответствует следующим типам микросхем:
- PA01 – 50
- OPA12 – 60
- TSC1468 – 120
- PA04 – 400
- PA03 – 1000
Самодельные усилители звука, сделанные своими руками при использовании исправных элементов и аккуратном монтаже, смогут обеспечить хорошие параметры. Питание конструкции осуществляется от двухполярного источника питания с напряжением от 15 до 45 вольт. Кроме РА01 максимальное напряжение для которой, не должно превышать 28 вольт. В качестве нагрузки используются широкополосные колонки, так как амплитудно-частотная характеристика достаточно линейна в диапазоне 10 Гц-40 кГц. Коэффициент нелинейных искажений на частоте 1 кГц и выходной мощности 50 ватт не превышает 0,005%. Несмотря на то, что микросхемы достаточно дорогие на них можно собрать хороший усилитель звука.
Модули самодельного аудиокомплекса

Усилитель имеет:
- четыре аналоговых линейных входа;
- один корректирующий вход для проигрывателя;
- выход на АС;
- выход на наушники;
- выход дистанционного управления (RC5);
- управление звуком и баланс отключаемые функцией Direct;
- регулятор громкости с мотором;
- индикатор активного входа и прикрепленных функций;
- четыре гнезда, в том числе одно с клеммами питания.

Селектор входа сделан на небольших реле, это простое и эффективное решение, обеспечивающее минимальные искажения сигналов. На той же самой плате установлен фоно-корректор предусилитель с пассивной коррекцией, реализованный на операционных усилителях; блок питания предварительного усилителя со стабилизаторами LM317 и LM337.

Модуль регулировки громкости, помимо базового элемента, который представляет собой потенциометр с двигателем, также содержит систему управления двигателем потенциометра; звуковой буфер, реализованный на полевых транзисторах, система Contour, активируемая реле, а также другие электромагнитные реле, которые отключают управление тембром и балансом (функция Direct).

Схема регулятора тембров была взята из решений Marantz. Это активная коррекция, сделанная на операционных усилителях. Кроме того, этот модуль был дополнен контроллером баланса громкости.

Усилители мощности выполнены в виде отдельных блоков для отдельных каналов. Их схема была основана на проверенном годами проекте. Платы УМЗЧ были оснащены выпрямителями и фильтрующими конденсаторами. В усилителях мощности решено было отказаться от токовых систем защиты. На отдельной плате рядом с разъемами динамиков есть предохранители, которые и защищают динамики от чрезмерного тока.
Полезное: Сабвуфер в багажник авто: компактный саб своими руками

Усилитель оснащен дополнительным УНЧ для наушников, независимым от главного усилителя мощности. При прослушивании через наушники клеммы питания УМЗЧ отключаются. Применяемый усилитель для наушников целиком выполнен на дискретных элементах.

Усилитель управляется микроконтроллером из семейства AVR — AtMega8515. Он отвечает за управление устройством и сигнализацию рабочего состояния. Он также используется для управления другими компонентами устройства через разъем управления на задней панели.

Усилитель оснащен функцией Sleep, и после завершения обратного отсчета он отправляет сигнал выключения на подключенные устройства. Всё может управляться с помощью локальной клавиатуры или удаленно, используя соответствующие команды пульта дистанционного управления, работающие кодом RC5.

Три трансформатора используются для питания всего домашнего усилителя. Два по 120 ВА обеспечивают питание усилителей мощности, они переключаются в релейный режим, который также активирует специальный разъем питания на задней панели усилителя. Реле отключается в режиме ожидания, но включается в активном режиме, хотя оно отключается при прослушивании через наушники.

Маленький трансформатор 15 ВА подает питание на систему управления усилителем, и во время активной работы активирует реле, через которое контакты напряжения подаются на блок питания, питающий весь предварительный усилитель, а также усилитель наушников.
Предварительный усилитель-темброблок
В качестве него была применена схема, не раз проверенная до этого, которая при своей простоте и доступности деталей показывает довольно хорошие характеристики. Схема (как и все последующие) в своё время была опубликована в журнале «Радио» и затем не раз публиковалась на различных сайтах в интернете:

Входной каскад на DA1 содержит переключатель уровня усиления (-10; 0; +10 дБ), что упрощает согласование всего усилителя с различными по уровню источниками сигнала, а на DA2 собран непосредственно регулятор тембров. Схема не капризна к некоторому разбросу номиналов элементов и не требует никакого налаживания. В качестве ОУ можно применить любые микросхемы, применяемые в звуковых трактах усилителей, например здесь (и в последующих схемах) пробовал импортные ВА4558, TL072 и LM2904. Подойдёт любая, но лучше, конечно, выбирать варианты ОУ с возможно меньшим уровнем собственного шума и высоким быстродействием (коэффициентом нарастания входного напряжения). Эти параметры можно посмотреть в справочниках (даташитах). Конечно, здесь вовсе не обязательно применять именно эту схему, вполне можно, например, сделать не трёхполосный, а обычный (стандартный) двухполосный темброблок. Но не «пассивную» схему, а с каскадами усиления-согласования по входу и выходу на транзисторах или ОУ.
Устройство для сабвуфера
Если предыдущие случаи не вызвали у вас вопросов, то и здесь все должно пройти гладко. Усилитель низких частот в домашних условиях можно сделать на базе микросхемы TDA 7294. Тут вам будет и мощная акустика с хорошим басами и прекрасный автоусилитель.
Кривая импеданса 15 сабвуфера относительно частот. Пик импеданса на ранней стадии соответствует резонансной частоте громкоговорителя. Наиболее распространенными из них являются динамики с номинальным импедансом 4 Ом или 8 Ом. Однако, несмотря на стандартизацию, ничто не мешает динамику со специфическими характеристиками.
Здесь мы можем применить практику. Если измерить с мультиметром импеданс громкоговорителя, мы измеряем только электрическое сопротивление, а не механическое сопротивление. Многим кажется странным, что 8-омный динамик отображает только 6. 4 на мультиметре, но мультиметр измеряет только электрическое сопротивление, а не механическое, поэтому значения всегда ниже.
Вам потребуется:
- Источник питания на три десятка вольт. Устройство должно быть двухполярным.
- Конденсаторы и резисторы, номиналы которых будут указаны на схеме сборочного чертежа.
Малогабаритный усилитель для маленьких колонок
Тот факт, что устройство будет неподвижным, только вам на руку. Это позволит расширить выбор адаптеров питания, подойдет любой имеющийся на руках. Малые размеры и приятный внешний вид бюджетного прибора можно обеспечить, если следовать следующим правилам:
Для всех целей настоящей статьи всегда учитывайте номинальный импеданс, указанный изготовителем. С другой стороны, если мы не знаем импеданса конкретного динамика, мы можем измерить электрическое сопротивление катушки и «округлить» значение до самого общего значения сразу после этого.
Это не идеальное правило, но оно помогает получить основу для расчета. В Физике Высшей школы одним из изученных предметов является «Ассоциация резисторов». Резисторы являются одним из наиболее распространенных элементов электроники и представляют собой не что иное, как части, которые имеют определенный электрический импеданс, учитывая материалы, которые были изготовлены и их конструкция. Они служат для «рассеивания энергии», т.е. для того, чтобы потратить немного электрической энергии, работающей в цепи, которая преобразуется в тепло.
- Работать необходимо с очень качественной печатной платой.
- Использовать нужно корпус из металла или пластика, который должен быть довольно-таки прочным.
- Нужно умело орудовать паяльником, чтобы не замазать устройство припоем.
- Желательно использовать только готовые гнезда.
- Радиатор не должен касаться ничего, кроме самой микросхемы.

























































