Разновидности
От того, каким способом осуществляется регулировка, зависят виды диммеров. Механические считаются самыми простыми устройствами. По типу исполнения выделяют следующие:
- Модульный, благодаря ему регулируется степень освещенности на лестничных клетках, в коридорах и у подъездов. Указанный тип устройств устанавливается внутри распределительного щитка, а сама регулировка ведется кнопочным или выключателем с одной клавишей.
- Моноблочный монтируется в качестве выключателя на фазе электрической цепи, которая идёт к осветительному прибору.
- Блочный устанавливается в паре с выключателем.

Как правило, в домах часто устанавливаются моноблочные устройства, различие между которыми определяется способом управления:
- Поворотный вариант с вращающейся ручкой. Положение ручки влияет на яркость лампы. В одном из крайних положений она не горит, при движении в противоположном направлении яркость усиливается.
- Клавишные модели своим внешним видом напоминают обычные выключатели с двумя клавишами. Одна из них отвечает за включение/отключения лампы, другая при удержании в том или ином положении позволяет регулировать мощность освещения.
- Поворотно-нажимной диммер аналогичен в плане работы поворотной модели, однако доля включения лампы ручка устройства слегка утапливается.


Торговый дом АлексСтрой
Розетка с USB: инструкция по подключению и настройке. Обзор лучших производителей юсб розеток для дома
Штепсельная розетка: все разновидности и их характеристики. Инструкция правильной и быстрой установки штепсельной розетки своими руками
Одними из самых удобных по праву считаются регуляторы с дистанционным управлением. Пульт дает возможность изменения практически из любой точки дома или квартиры. Акустические модели оказываются достоянием так называемых «умных домов». Голосовые команды, хлопки в ладоши оказываются приятным решением вопроса о контроле над осветительными приборами.
Еще один удобный вариант – подключить выключатель с диммером. Сделать это целесообразней в спальной комнате. Включать и выключать освещение можно будет при помощи обычного выключателя около входа в комнату, а возле кровати разместиться диммер, который позволит регулировать степень яркости в зависимости от пожелания и не вставая с постели. Фаза через выключатель идет к диммеру, а уже от него подается к осветительному прибору.

Стоит ли покупать?
Узнать, подходит ли диммируемая светодиодная лампа к уже имеющемуся светорегулятору, можно только экспериментальным путём. Поэтому перед покупкой желательно договориться с продавцом о возможном возврате товара. Чтобы снизить вероятность несовместимости двух электронных устройств, нужно покупать фирменные изделия. Их цена не может быть ниже 500 рублей. Делая выбор в пользу диммируемых ламп стоимостью менее 300 рублей (мощностью до 10 Вт), дополнительно можно столкнуться со слабой светоотдачей, некомфортным холодным свечением и малой глубиной регулирования яркости.
Покупка диммируемых светодиодных ламп на сегодняшний день – непростая задача, решать которую лучше в специализированном магазине с продавцом-консультантом и не забывать знакомиться с информацией, приведенной в документации к изделию. Невзирая на высокую стоимость диммируемых лампочек, они участвуют в создании новых систем освещения, а их технические возможности несравнимы с предыдущими источниками света.
Критерии выбора
Производители указывают достаточно большой спектр параметров для ламп. Поэтому при выборе диммируемых светодиодных устройств необходимо внимательно изучать их характеристики, ведь последующая замена обернется для вас существенными затратами.
Форма колбы
От формы диммируемой лампы будет зависеть и направление потока, и возможность ее установки в тот или иной светильник. Следует выделить такие варианты:
- шар или гриб – дают рассеянный поток, который может меняться за счет светопроницаемости материала или наличия отражающего покрытия;
- точечные – дают локальную подсветку в определенной зоне;
- трубчатые – освещают протяженное пространство, к примеру, витрину или коридор;
- декоративные – создают украшение комнаты вместе с освещением.
Более широкое деление по форме приведено на рисунке ниже для наглядности:

Рис. 3. Форма ламп
Мощность
Определяет количество потребляемой электроэнергии из сети. Для светодиодных ламп, в сравнении с классическими вариантами этот параметр наиболее экономичен.
Если приравнять к тем же люминесцентным или лампам накаливания, они расходуют в разы меньше киловатт для выдачи такого же по величине светового потока. К примеру, светодиодные устройства мощностью 10Вт равносильны 100Вт лампочке накаливания, что следует учитывать при выборе устройства.
Напряжение
Номинальное напряжение диммируемой лампы может составлять 220 или 12В. Но куда интереснее для отечественных обывателей ориентироваться не только на номинал, но и на допустимые рабочие пределы.
К примеру, диммируемый осветительный прибор может нормально функционировать в рабочем пределе напряжения от 170 до 240В. Поэтому если напряжение в ваших сетях опускается ниже 170В, вам понадобится другая модель.
Цоколь
Существует большое разнообразие цоколей, но в диммируемых лампах чаще всего используется E или G. Первый из них представляет классическую резьбу, закручивающуюся в патрон, а следующие за маркировкой цифры обозначают диаметр в миллиметрах.
К примеру, цоколь E27 или цоколь E14 показывает, что эти лампочки могут устанавливаться только в патроны соответствующего размера. Маркировка G отличается от стандартных цоколей тем, что контакты представлены двумя штырьками, которые нужно вставлять в соответствующие пазы патрона.

Рис. 4. Тип цоколя
Производитель
Качество устройства и его соответствие заявленным параметрам напрямую зависит от компании изготовителя, поэтому предпочтение следует отдавать проверенным компаниям. Отметим, что довольно хорошо себя зарекомендовали фирмы Филипс, Uniel.
Отдельно следует отметить лампы Gauss, так как производитель выпускает не только обычные диммируемые лампы, но и модели, выдающие различный уровень света от обычного выключателя – они реагируют на количество нажатий клавиши.
Виды светильников подобного типа
В последнее время широкое распространение получили модульные светодиодные диммируемые светильники. Их применяют в офисах, торговых павильонах или в домах и квартирах. Их преимущество в удобстве размещения. Подобные осветительные приборы позволяют их расположить в ряд, соединив несколько штук, или использовать каждый в качестве отдельного элемента. Они могут быть как встраиваемыми, так и подвесными. Для соединения устройств имеются специальные стыковочные пазы.
При установке потолочных осветительных приборов типа «Армстронг» помещения офисов или торговые павильонов также заметно преображается. Эти встраиваемые светодиодные диммируемые светильники прекрасно подходят для подвесных потолков и являются прекрасной альтернативой старым люминесцентным.

Плата LED драйверов
Для светодиодных драйверов LDH-45B-350 была изготовлена плата со следующей схемой:
Схема соединения LED драйверовДизайн платы в Eagle
Шаблон (маска) платы размерами 186 х 76 мм:
Шаблон (маска) платы
Ну и фото того что получилось в итоге:
Плата LED драйверовПлата LED драйверовПлата LED драйверов (обратная сторона)
Чёрная гребёнка подключается к моей универсальной плате управления со 128 мегой о которой я писал в этой статье. А вот с помощью синих разъёмов, выводы PWM DIM соединяются вместе, и через резистор на 10К подключаются к выводам DIM -. Почему я не стал это соединение и сам резистор делать сразу на плате на постоянно, да потому что в будущем, возможно, я сделаю независимое включение/выключение каждого светильника, а может даже и независимую регулировку яркости, если придумаю простой интерфейс управления всем этим великолепием. Если всё будет очень сложно управляться, то колхоз с кучей кнопок и выключателей я делать конечно же не буду. Пока все светильники включаются синхронно и яркость регулируется также синхронно, но заложена возможность дальнейшей переделки на полностью независимое включение/выключение светильников, и может даже независимую регулировку яркости. В общем посмотрим. Независимое включение/выключение каждого светильника точно сделаю, даже уже придумал простой интерфейс управления, чтобы на стене не нужно было делать кучу выключателей. Будет только 1 выключатель и энкодер для управления яркостью, а поскольку на стене будет ещё и дисплей из матриц, показывающий яркость освещения, вот с помощью него и энкодера и будет сделан интерфейс для возможность выключения каждого светильника по отдельности.
В чем различия диммеров?
Если вы собрались использовать выключатель с регулировкой яркости, сперва нужно узнать какие они бывают. И вообще все ли светодиодные лампы можно диммировать?
Диммеры различаются по следующим критериям:
- По типу монтажа;
- по исполнению и способу управления;
- по способу регулирования.
Давайте разберемся по подробнее с каждым из них.
По типу монтажа
Для наружного монтажа – накладной выключатель с диммером для светодиодных ламп. Для установки такого прибора не нужно высверливать в стене нишу, он просто крепится сверху на стену. Очень удобно использовать в тех случаях, когда интерьер не в приоритете или проложена наружная проводка.

Для внутреннего монтажа – отлично впишутся в любой интерьер, как например этот.
Для монтажа на DIN рейку весьма специфичны и сперва может показаться, что они не практичны. Однако этот регулятор освещения для светодиодных ламп работает с пультом дистанционного управления, при этом спрятан от посторонних глаз в электрощите.

По исполнению
По исполнению регулятор света для светодиодных и ламп накаливания может быть:
- Поворотным;
- поворотно-нажимного типа;
- кнопочным;
- сенсорным;
Поворотный – один из самых простых вариантов регулятора яркости светодиодной лампы, выглядит незатейливо обладает простейшим функционалом.

Поворотно-нажимной выглядит практически также, как и поворотный. Благодаря своей конструкции, при нажатии на него зажигается свет с такой яркостью, какая была установлена при последнем включении.

Кнопочный регулятор для светодиодного освещения выглядит уже более технологично и органично впишется в современную квартиру. Как например этот выключатель с регулятором яркости для светодиодных ламп.

Сенсорные модели и вовсе могут быть совершенно различны – начиная от светящихся кружочков, заканчивая ровными одноцветными панелями для регулировки напряжения светодиодных ламп.

По способу регулировки
Диммеры бывают разные не только по их исполнению, но и по принципу работы. Это касается именно диммеров переменного тока.
Первый тип диммеров более распространённый и дешевый, по причине простоты своей схемы – это диммер с отсечкой по переднему фронту (англ. leading edge). Немного дальше будет подробно рассмотрен его принцип работы и схема, для сравнения взгляните на вид напряжения на выходе такого регулятора.

По графику видно, что на нагрузку подается остаток полуволны, а её начало срезается. Из-за характера включения нагрузки, в электросетях наводятся помехи, что мешает работе телевизоров и других устройство. На лампу подаётся напряжение установленной амплитуды, а затем оно затухает, когда синусоида переходит через ноль.
Можно ли использовать leading edge диммер для диодных ламп? Можно. Светодиодные лампы с диммером этого типа будут хорошо поддаваться регулировке, только если они изначально для этого созданы. Об этом свидетельствуют символы на её упаковке. Они еще называются «диммируемые».
Второй тип работает иначе, создает меньше помех и лучше работает с разными лампочками – это диммер с отсечкой по заднему фронту (англ. falling edge).

Регулировка светодиодных ламп с диммерами такого типа происходит лучше, а его конструкция лучше поддерживает недиммируемые источники света. Единственный недостаток – эти лампы могут регулировать свою яркость не с «нуля», а в определенном диапазоне. При этом диммируемые светодиодные лампы – просто великолепно регулируются.
Отдельное слово можно сказать о готовых светодиодных светильниках с регулировкой яркости. Это отдельный класс осветительных устройств, которые не нуждаются в установке дополнительных регуляторов, а имеют его в своей конструкции. Их регулировки производятся с помощью кнопок на корпусе или с пульта.

Критерии выбора
Нужно учитывать:
Осветительные устройства на диодной основе с диммером рекомендуется выбирать, обращая внимание на уровень нагрузки.
Еще один важный пункт — вариант исполнения светодиодов.
На рынке есть модели регуляторов, которые можно использовать для подключения не одного, а сразу нескольких источников света. Наименьший уровень нагрузки в таких приборах может колебаться между 20 и 45 Вт.
Диммер для светодиодных ламп меняет уровень мощности прибора освещения и напряжение
При покупке рекомендуется отдавать предпочтение приборам, которые обеспечивают минимальный уровень освещения при подключении. Данная рекомендация вызвана тем фактом, что светодиоды сами по себе характерны очень ярким свечением, и если использовать слишком мощный диммер, то даже на начальном уровне лампа будет светить слишком ярко.
Предельный уровень нагрузки диммера — еще один важный показатель. Даже если на этапе покупки планируется подключение только одного осветительного прибора, рекомендуется выбирать светорегулятор с запасом мощности, так как в будущем потребности могут измениться в большую сторону.
Существенное значение имеет цветовая температура диммируемой лампочки, так как от этого показателя зависит качество освещения.
Как уже говорилось выше, цоколь может быть универсальным или специализированным. Практичнее покупать универсальный цоколь, так как в этом случае не придется перестраивать осветительную систему.
Выбор компании-производителя диктуется известностью бренда, качеством продукции и ценой. Наиболее известны такие производители качественных изделий, как «Philips», «Osram», «Uniel» и «Gauss». Стоимость диммеров от этих компаний высока, но и качество соответствует. А вот китайская продукция отличается низкими ценами, но на надежность изделия рассчитывать обычно не стоит. Дело в том, что производители бюджетных моделей используют в процессе производства низкокачественные кристаллы, в которых быстро развивается процесс деградации, приводящий к помутнению, что отражается на качестве освещения. Такие устройства характерны холодным свечением, незначительной балансировкой яркости, малой светоотдачей.
Определить, подходит ли диммируемая лампочка на основе светодиодов к диммеру, можно лишь опытным путем. Именно поэтому прежде чем приобретать светорегулятор, рекомендуется условиться с продавцом о возможном возврате или замене изделия. Для снижения шансов на несовместимость рекомендуется покупать приборы от известных компаний-производителей. Стоимость качественного изделия никак не может быть меньше 500-700 рублей. А вот в случае с лампами стоимостью в районе 300 рублей вероятность проблемной работы значительно возрастает.

Покупка диммируемой лампочки — достаточно сложный процесс с малопредсказуемым результатом. Поэтому при покупке следует внимательно ознакомиться с технической информацией, изложенной в прилагаемой к изделию документации. Также не лишним будет прислушаться к рекомендациям продавца-консультанта.
Подключение диммера
Проще всего подключать диммированные лампы со встроенным блоком электроники и отдельным пультом ДУ. Ими заменяют имеющиеся источники света без вмешательства в электрическую схему. Так как светодиодные источники света потребляют не много электроэнергии, то не понадобятся более мощные защитные автоматы, другая проводка.
Сложнее, если предполагается применение низковольтного питания 12 В. Это значит, что понадобится проложить отдельный кабель. Проще работать с разборными подвесными потолками. В их конструкциях можно скрытно установить блоки питания и другие компоненты системы. Разумеется, в данном случае устанавливают светодиодные приборы на 12 В.
Специализированные диммеры для светодиодных ламп можно монтировать вместо обычных выключателей. При выполнении подключения своими руками необходимо использовать следующие правила:
- Это устройство устанавливают в разрыв фазового провода, который определяют с применением щупа (отвертки со световым индикатором).
- Монтажные работы выполняют, соблюдая правила электробезопасности. Питание отключают и обеспечивают условия, предотвращающие случайную подачу напряжения.
- Питание подсоединяют к специальной клемме, которая маркирована латинской буквой L.
- Нулевой провод и заземление зажимают в соответствующих клеммах.
- Проверку работоспособности прибора выполняют после того, как закрыта декоративная крышка.
В крупных помещениях можно создать схему, которая позволит регулировать освещение из двух или большего количества мест. Для этого понадобится соответствующее количество диммеров.
Рейтинг светодиодных ламп в форме свечи
Gauss 103101107 – D
Обратите внимание на цоколь, он также отличен от классического, его тип Е14. Параметр мощности составляет 7 Вт, что позволяет осветить комнату площадью чуть больше, чем 3 кв.м
Свет лампы теплый, а колба — матовая. Компания Gauss определила для этой модели срок службы в 35000 часов. Также как и все образцы в этом обзоре поддерживает сопряженную работу с диммером, что позволяет пользователю изменять степень освещенности в помещении.
Средняя цена – приятная. Ввиду заявленных характеристик, эта диммируемая светодиодная лампа продается от 250 рублей.
Gauss 103101107 – D
Достоинства:
- отличная степень освещенности;
- производитель, гарантирующий хорошее качества;
- лампа является энергосберегающей.
Недостатки:
не выявлены
Lighting E14 8Вт 2700К
Логично предположить, что поддерживает возможность диммирования. Стекло колбы прозрачное, а воспроизводимый цвет – теплый, белого цвета
Цоколь – нестандартный, обратите внимание на этот фактор при покупке. Продолжительный срок использования
Приобрести можно по средней цене – от 100 рублей.
Lighting E14 8Вт 2700К
Достоинства:
- цена;
- качество освещения – отличное.
Недостатки:
не выявлены.
FERON LB-69,C35T
Сразу, что бросается в глаза, и наверняка заинтересует потребителя – это уникальная форма колбы. Она выполнена в форме свечи, но необычной, а пламя которой колышется на ветру. Скажем, что это незаурядное дизайнерское решение. Говоря о параметрах модели, отметим имеющийся большой угол рассеивания в 300 градусов, а это позволяет избежать возникновения зон, которые будут затемнены. Это возможно при положении лампы в горизонтальной плоскости. Технически, производители предусмотрели теплоотвод, который можно назвать эффективным за счет используемых материалов. Этот параметр обеспечивает надежное и качественное использование.
Цена за этот образец, прямо скажем поразительная – всего 60 рублей.
FERON LB-69,C35T
Достоинства:
- привлекательная форма колбы;
- низкая цена;
- надежное использование.
Недостатки:
маленький уровень мощности.
Feron LB -166
Имеет нетипичный цоколь. Прозрачная колба, белый теплый свет и мощность в 7 Вт, может организовать отличное светлое пространство, как жилых помещений, так и площади, на которых организуется офисная работа. Работает от сети со среднестатистическим напряжением.
За единицу товара установлена цена в среднем, от 200 рублей.
Feron LB -166
Достоинства:
- мощность хорошего уровня;
- приемлемая цена.
Недостатки:
не обнаружены.
Navigator 61380
Здесь производителем выступает Китай. Для нее было решено выбрать колбу с матовым покрытием. Для модели характерно долгосрочное и качественное эксплуатирование, что не может не радовать потребителей. Подключается к диммеру.
Средняя цена – 220 рублей.
Navigator 61380
Достоинства:
- освещение приятного цвета;
- исключено мерцание.
Недостатки:
не выявлены.
OSRAM Parathom Classic B 40 Dim 827
Образец производства Германия. Свечение выбрано белым и теплым. Специалисты рекомендуют использовать такие лампы в помещениях, где предусмотрено освещение высокого качества. Эта модель отлично справляется с возлагаемыми на нее «обязанностями». Если это помещение небольшое по площади, то его технические параметры могут отлично раскрыться. Используется нестандартный цоколь. Параметры яркости можно регулировать с помощью описываемого нами ранее прибора. А вот про срок использования нельзя однозначно. И параметр это отнести можно пожалуй, к среднему.
Цена начинается от 120 рублей.
OSRAM Parathom Classic B 40 Dim 827
Достоинства:
- низкая цена;
- освещение приятное для восприятия;
- качество и надежность.
Недостатки:
маленький срок эксплуатации.
Производители светодиодных ламп с диммером
Среди популярных производителей можно выделить компанию Uniel, которая выпускает светодиодные лампы и диммеры. Изделия характеризуются индексом CRI 80. Яркость регулируется в пределах 10-100%. Входное напряжение изделия состоит в диапазоне 40-250В. Лампы светодиодные имеют матовую колбу. Срок эксплуатации изделия составляет 30 тыс. часов.

Выбирая диммимрованные лампы стоит отдавать предпочтение проверенным производителям, например компании Uniel
Лампы представлены в двух сериях: Palazzo Dimmable и Cristal Dimmable. Модели первой серии имеют корпус уникальной формы, оснащенный четырьмя вентиляционными каналами. Изделия с цоколем е14, е27, gu10, gu 5.3 характеризуются мощностью 5-7 Вт, интенсивностью светового потока 500-600 лм. Используются для светильников точечного и рефлекторного света. Могут иметь форму шара или свечи.
Модели второй серии представлены светодиодными диммируемыми лампами е14, купить которые можно за 320 руб. Корпус выполнен из алюминиевого сплава. Светодиоды располагаются на металлических лепестках в колбе, создавая широкий угол светопередачи до 360 град.
Компания Philips выпускает широкий ассортимент изделий с разным исполнением цоколя и формой корпуса. Особой популярностью пользуются диммированные лампы gx 53, применяемые в ванных комнатах в качестве точечной подсветки.

Ассортимент диммируеммых ламп компании Philips представлен различным исполнением цоколя и формой корпуса
Изделия изготавливаются по специальной филаментной технологии. Внутри корпуса образуются светодиодные нити, напоминающие светящуюся спираль. Благодаря функции Dim Tone при уменьшении яркости освещение помещения становится более теплым. Конструкция цоколя имеет скрытую систему вентиляции, благодаря чему увеличивается срок эксплуатации изделия до 40 тыс. часов. Цена светодиодной диммированной лампы находится в пределах 220-410 руб.
Светодиодные диммируемые лампы Gauss
Компания изготавливает широкий ассортиментный ряд осветительного оборудования, в том числе и диммируемые светодиодные лампы. Изделия характеризуются входным рабочим напряжением 185-265В и индексом цветопередачи, равным 90.
Модели представлены в двух цветовых температурах: 2700 и 4100 К. Время работы ламп достигает 35 тыс. часов. Производитель выпускает такие типы ламп:
- филаментные изделия в виде шара или свечи, мощностью 5Вт, с величиной светового потока 420-450 лм;
- софитные диммируемые светодиодные лампы gu 5.3 220V и gu10 с величиной светового потока 500-530 лм;
- консольные изделия с цоколем g9 мощностью 3 Вт со значением светового потока 280-300 лм.

Компания Gauss выпускает широкий ассортиментный ряд осветительного оборудования
Отдельно можно выделить дополнительную функцию в виде шагового диммирования светодиодных ламп. Изделия характеризуются специфическим принципом работы. В составе конструкции уже присутствует встроенный в цоколь элемент, благодаря которому регулируется яркость. Лампа может работать от сети со стандартным напряжением 180-240 В.
Купить диммируемую светодиодную лампу е27 можно за 250 руб. Их выпускают в форме свечи или шара мощностью 7-70 Вт в двух цветовых значениях 2700 и 4100 К. Гарантийный срок службы лампы составляет 3 года.
Изготовление и применение светодиодных диммируемых ламп стремительно набирает обороты. Еще недавно осветительные светодиодные устройства не могли использоваться со светорегуляторами. Проблема была решена после внедрения диммера в конструкцию осветительного элемента. Важным условием для длительной работы устройства является соответствие рекомендуемым параметрам. Поэтому, прежде чем купить диммируемую светодиодную лампу е14 или е27 следует подробно изучить характеристики изделия.
Способы регулировки яркости светодиодной ленты
Самый простой способ управлять яркостью осветительного прибора – включить последовательно с ним переменный резистор. Он будет перераспределять падение напряжения между ним и лентой, тем самым регулируя ток через элементы. Этот способ дешев и прост, но на потенциометре бесполезно рассеивается большое количество мощности.
Другой метод – установка автотрансформатора со стороны 220 В блока питания. Этот трансформатор громоздок, дорог и ненадежен.

Неэффективные методы изменения яркости.
Самый распространенный способ регулирования интенсивности свечения – применение специальных приборов – диммеров. Они регулируют средний ток через светодиоды путем регулировки среднего напряжения методом широтно-импульсной модуляции (ШИМ).

Принцип регулирования методом ШИМ.
Особенностью такого пути является отсутствие перераспределения мощности между ключевым элементом и нагрузкой – энергия подается дозированными порциями. Яркость усредняется за счет инерционности человеческого зрения.
Управление низковольтными лентами
Импульсное напряжение для светильников 12..36 вольт, промодулированное по ширине импульса, формируется с помощью микросхем. Для диммеров с ручным управлением применяются таймеры. Например, широко распространенная микросхема 555
С ее помощью генерируется последовательность импульсов, скважность которых можно регулировать потенциометром. Импульсы управляют мощным ключом на полевом транзисторе, который регулирует средний ток через светодиодную ленту
Схема диммера на таймере 555.
Если светорегулятор предполагает более высокий уровень сервиса, регулятор среднего тока строят на микроконтроллере или специализированной микросхеме. Так выполняют устройства с дистанционным управлением или адаптивной подсветкой, изменяющейся в зависимости от окружающего освещения.

Подключение регулятора освещения для низковольтных приборов.
Рабочее напряжение для распространенных типов осветительных устройств указано в таблице.
| Тип прибора | RT-5000 3528 | RT-5000 2×3528 | ULTRA-5000 5630 | ULTRA-5000 2×5630 | RS-5000 335 | RS-5000 2×335 |
| Напряжение питания, В | 12 | 12, 24, 36 | 12 | 24 | 12 | 12, 24 |
Регулирование яркости лент на 220 В
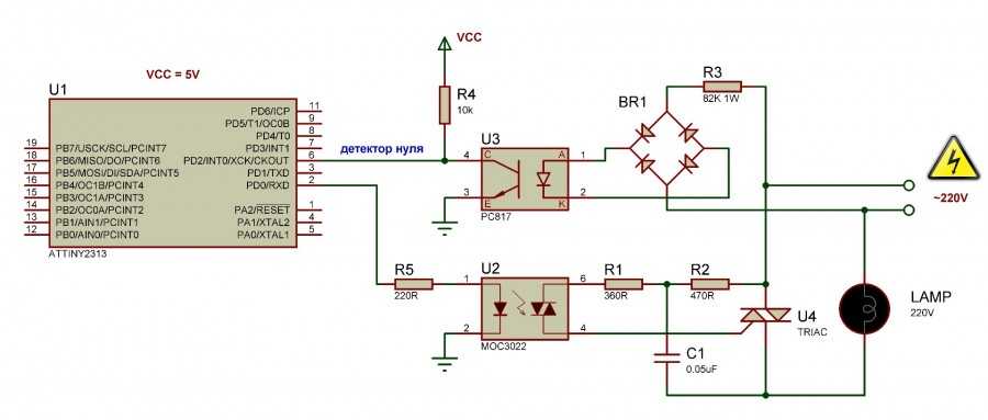
В основу диммирования LED-оборудования, питающегося от сети 220 В положены те же принципы, но реализация несколько другая. В качестве управляющих ключей используются более мощные и высоковольтные элементы, включая симисторы.

Схема светорегулятора на 220 В.
Подключение такого диммера к светодиодной ленте и регулирование производится до выпрямления. Схема управления «нарезает» куски синусоиды нужной ширины, формируя среднее напряжение. Потом оно выпрямляется, фильтруется (усреднение происходит в фильтре, поэтому дополнительных мер к снижению мерцания применять не надо) и подается на LED-ленту.

Подключение регулятора освещения для LED-осветителя на 220 В.
Как происходит регулирование?
Любой диммер представляет собой прибор, который встраивается по принципу традиционного, знакомого всем пользователям, выключателя или вместо него.
Главное условие в том, чтобы он располагался до драйвера питания светодиодной лампы, хотя в отдельных случаях это уже не обязательный параметр, но такое удовольствие стоит дорого.
Незнакомому с диммером человеку может показаться, что он просто изменяет напряжение, как делают обычные регуляторы, но это не так. Конструкция димммируемых светодиодных ламп сложна, принцип их работы несколько отличается от привычных приборов, освещавших помещение при накаливании.
Независимо от дизайна и размеров все механические регуляторы выполняют только простейшие функции, которыми являются включение/выключение, изменение яркости
Поскольку все светодиоды работают в узком диапазоне напряжения, то даже незначительное его уменьшение приведет к тому, что осветительные приборы моргают, тухнут или совсем не включаются.
Чтобы этого избежать диммеры осуществляют регулировку, основанную не на традиционном принципе уменьшения нагрузки, подаваемой на лампу, а на использовании широтно-полюсной модуляции. С помощью которой электрический ток подается короткими импульсами с относительно продолжительными паузами между ними.
Описанная процедура выполняется до сотни раз за каждую секунду. Таким образом, любую светодиодную лампу можно заставить стабильно освещать помещение на 10-100% от своих возможностей.











![Светодиодные лампы и диммеры: проблемы и нюансы выбора [видео]](https://technika-remont.ru/wp-content/uploads/1/e/2/1e27bbebb112bb18e138deacac2ad1e0.jpeg)






















![Светодиодные лампы и диммеры: проблемы и нюансы выбора [видео]](https://technika-remont.ru/wp-content/uploads/1/c/3/1c3c00d72b1df3108e1a83b738dfcb9e.jpeg)






















