Принцип работы блока питания
Разберемся, в чем же состоят различия между источником напряжения и блоком питания. В качестве примера рассмотрим схему, изображенную ниже.
Подключив к источнику питания 12 В резистор на 40 Ом, через него будет проходить ток в 300 мА (рисунок А). При параллельном включении в цепь второго резистора значение тока составит – 600 мА (Б). Однако напряжение будет неизменным.
Несмотря на подключение двух резисторов к источнику питания, второй на выходе будет создавать неизменное напряжение, т. к. при идеальных условиях не подчиняется нагрузке
Теперь рассмотрим, как изменятся значения, если в схеме будут подключены резисторы к блоку питания. Аналогичным образом вводим реостат 40 Ом с драйвером 300 мА. Последний создает на нем напряжение в 12 В (схема В).
Если же цепь составлена из двух резисторов, то величина тока неизменна, а напряжение составит 6 В (Г).
Драйвер в отличие от источника напряжения поддерживает на выходе заданные параметры тока, однако мощность напряжения может меняться
Делая выводы, можно сказать, что качественный преобразователь поставляет нагрузке номинальный ток даже при падении напряжения. Соответственно, кристаллы диодов на 2 В или на 3 В и током на 300 мА будут гореть одинаково ярко со сниженным напряжением.
Схемы драйверов для светодиодов
Многие производители выпускают для светодиодов микросхемы драйверов, позволяющие запитывать источники от пониженного напряжения. Все существующие драйверы делят на простые, выполненные на базе от 1-3 транзисторов и более сложные с использованием специальных микросхем с широтно-импульсной модуляцией.

Схема драйверов для светодиодов на 1W
Компания ON Semiconductor предлагает в качестве основы для драйверов широкий выбор микросхем. Они отличаются приемлемой стоимостью, отличной эффективностью преобразования, экономичностью и низким уровнем электромагнитных импульсов. Производителем представлен драйвер импульсного типа UC3845 с величиной тока на выходе до 1А. На такой микросхеме можно реализовать схему драйвера для светодиода 10W.
Электронные компоненты HV9910 (Supertex) являются популярной микросхемой для драйверов, благодаря простому схемному разрешению и невысокой цене. Она имеет встроенный регулятор напряжения и выводы для осуществления управления яркостью, а также вывод для программирования частоты переключений. Выходное значение тока составляет до 0,01А. На данной микросхеме возможно воплотить простой драйвер для светодиодов.
На базе микросхемы UCC28810 (пр-во компании Texas Instruments) можно создать схему драйвера для мощных светодиодов. В такой схеме LED-драйвера может создаваться выходное напряжение величиной 70-85В для светодиодных модулей, состоящих из 28 LED-источников током 3 А.

Схема подключения мощного светодиода
Компания Clare предлагает создание простого драйвера импульсного типа на основе микросхемы CPC 9909. Она включает контроллер преобразователя, размещенного в компактном корпусе. За счет встроенного стабилизатора напряжения допускается питание преобразователя от напряжения 8-550В. Микросхема CPC 9909 позволяет эксплуатировать драйвер в условиях широкого разброса температурных режимов от -50 до 80°С.
Питание от батарейки
Если покупка аккумулятора – дорогое удовольствие, а заряжать его негде, то заставить светодиодную ленту светиться можно с помощью батареек. Рассмотрим 3 наиболее распространённых варианта подключения.
Вариант №1 предусматривает использование 6 пальчиковых батареек на 1,5 В, соединённых последовательно. Почему именно 6 штук? Потому что светодиодная лента даже при питании от 9В будет работать примерно в половину своей мощности. Во-первых, такого уровня света от ленты вполне хватит для подсветки чего-либо. Во-вторых, через светодиоды будет протекать вдвое меньший ток (нелинейность ВАХ), что позволит значительно продлить срок службы батареек. Но при желании можно увеличить количество элементов питания до 8. Собрать схему светодиодной подсветки на батарейках можно двумя способами:
- с помощью коротких проводков все батарейки запаивают между собой последовательно, скрепляют их изолентой и к крайнему «+» и «–» припаивают два провода для подключения светодиодной ленты;
- в кассету (контейнер) вставляют 6 батареек, соблюдая указанную полярность. Провода, выходящие из кассеты, вместе со светодиодной лентой зажимают в коннекторе.
Вариант №2 предполагает использование в схеме питание от одной 9 В батарейки «Крона». Ёмкость щелочной кроны примерно равна 0,5-0,6 А*ч. Это значит, что, например, лента на SMD 3528 длиной 30 см будет непрерывно светить в течение 5 часов. Крону часто используют для светодиодного тюнинга велосипеда. Вариант №3 подразумевает совместное использование аккумулятора от телефона (смартфона) и повышающего преобразователя до 12 вольт. В такой комплектации светодиодная подсветка имеет несколько весомых плюсов:
- надёжность и долговечность;
- компактность (размер конвертера соизмерим с flash-накопителем);
- приемлемая стоимость (конвертер 3,7 В-12 В – 2$, батарея – 10$);
- аккумулятор легко зарядить от смартфона или зарядного устройства, а его ёмкость достигает 2000 мА*ч;
- светоизлучающие диоды светят на полную яркость.
К конвертеру можно подключать батарейки и аккумуляторы любого типа. Главное, чтобы их напряжение совпадало с входным напряжением конвертера.
Разбираемся, как запитывается светодиодная лента на батарейках. Научимся заодно рассчитывать ожидаемый срок работы и решим, подходит ли такой способ, с учетом имеющейся задачи и доступных материалов.
Светодиодные ленты рассчитаны на рабочее напряжение в 12 или 24 В, стандартное напряжение в сети — 220 В. По умолчанию проблема обходится покупкой блока питания, но при желании все решается обычными батарейками.
Как выбрать драйвер для светодиодов.
От выбора драйвера зависит срок службы светодиодов. При этом светодиод достигает своих номинальных характеристик, так как получает необходимую ему мощность.
В зависимости от степени защиты драйвер можно применять либо дома, либо на улице. Внешне драйвер может быть открытым, в корпусе из перфорированного металла, либо – закрытый, размешенный в герметичной металлической коробке. Для дома достаточно негерметизированного пластикового корпуса, в котором расположен электронный блок.
Сразу стоит учесть, что ограничивающий резистор – это не самый лучший вариант. Он не избавит ни от скачков питающей сети, ни от импульсных помех. Любое изменение напряжения приведет в скачку тока. Линейные стабилизаторы также не являются достойным средством запитки светоизлучающих диодов. Его способности ограничиваются низкой эффективностью.
Выбор драйвера производится только после того, как известна суммарная мощность, схема подключения и количество светодиодов.
Сейчас много подделок и одни и те же по типоразмерам диоды могут обеспечивать разные мощности. Лучше использовать только известные марки электротехнической продукции.
На корпусе драйвера для подключения светодиодов, всегда размещена спецификация. Она включает:
- класс защищенности от пыли и жидкости,
- мощность,
- номинальный стабилизированный ток,
- рабочее входное напряжение,
- диапазон выходного напряжения.
Достаточно популярны бескорпусные led-драйверы. Плату потребуется разместить в корпусе. Это необходимо для безопасного использования. Платы больше подходят для радиолюбителей-энтузиастов. У них входное напряжение может быть либо 12 В, либо 220 В.
Также стоит продумать о размещении драйвера. Температура и влажность влияют на надежность системы освещения.
Не стоит пытаться выжать из источника тока максимум. Это приводит к работе на предельных режимах, соответственно возникает повышенный нагрев. Превышение может вывести стабилизатор из строя.
Диммируемые драйверы для светодиодов
Современные драйверы для светодиодов совместимы с устройствами регулирования яркости свечения полупроводниковых приборов. Использование диммируемых драйверов позволяет управлять уровнем освещенности в помещениях: снижать интенсивность свечения в дневное время, подчеркивать или скрывать отдельные элементы в интерьере, зонировать пространство. Это, в свою очередь, дает возможность не только рационально использовать электроэнергию, но и экономить ресурс светодиодного источника света.
Диммируемые драйверы бывают двух типов. Одни подсоединяются между блоком питания и LED-источниками. Такие устройства управляют энергией, поступающей от источника питания к светодиодам. В основе таких устройств используется ШИМ-управление, при котором энергия поступает к нагрузке в виде импульсов. Длительность импульсов определяет количество энергии от минимального до максимального значения. Драйверы такого типа применяются по большей части для светодиодных модулей с фиксированным напряжением, таких как светодиодные ленты, бегущие строки и др.

Управление драйвером осуществляется с помощью диммера или ШИМ
Диммируемые преобразователи второго типа управляют непосредственно источником питания. Принцип их работы заключается как в ШИМ-регулировании, так и в управлении величиной протекающего через светодиоды тока. Диммируемые драйверы этого типа используются для LED-приборов со стабилизированным током. Стоит отметить, что при управлении светодиодами посредством ШИМ-регулирования наблюдаются негативно влияющие на зрение эффекты.
Сравнивая эти два метода регулирования, стоит отметить, что при регулировании величины тока через LED-источники наблюдается не только изменение яркости свечения, но и изменение цвета свечения. Так, белые светодиоды при меньшем токе излучают желтоватый свет, а при увеличении – светятся синим. При управлении светодиодами посредством ШИМ-регулирования наблюдаются негативно влияющие на зрение эффекты и высокий уровень электромагнитных помех. В связи с этим ШИМ-управление используется достаточно редко в отличие от регулирования тока.
Правила подбора преобразователя тока
Для приобретения преобразователя LED лампы следует изучить ключевые характеристики прибора. Опираться стоит на выходное напряжение, номинальный ток и выдаваемую мощность.
Мощность световых диодов
Разберем изначально выходное напряжение, которое подчинено нескольким фактором:
- значение потерь напряжения на P-N переходах кристаллов;
- количество световых диодов в цепочке;
- схема подключения.
Параметры номинального тока можно определить по характерным особенностям потребителя, а именно мощности LED элементов и степени их яркости.
Этот показатель будет влиять на потребляемый кристаллами ток, диапазон которого варьируется исходя из необходимой яркости. Задача преобразователя — обеспечить этим элементам подачу нужного количества энергии.
Мощность устройства зависит от силы каждого LED элемента, их цвета и количества.
Для просчета потребляемой энергии используют такую формулу:
PH = PLED * N,
Где
- PLED – электрическая нагрузка, создаваемая одним диодом,
- N – количество кристаллов в цепи.
Полученные показатели не должны быть меньше мощности драйвера. Теперь необходимо определить требуемое номинальное значение.
Максимальная мощность прибора
Следует учитывать и тот факт, что для обеспечения стабильной работы преобразователя его номинальные показатели должны превышать на 20-30 % полученное значение PH.
Таким образом формула приобретает вид:
Pmax ≥ (1,2..1,3) * PH,
где Pmax — номинальная мощность блока питания.
Помимо мощности и количества потребителей на плате, сила нагрузки также подчинена цветовым факторам потребителя. При одинаковом токе, в зависимости от оттенка, они имеют разные показатели падения напряжения.
Возьмем для примера, светодиоды американской фирмы Cree из линейки XP-E в красном цвете.
Их характеристики выглядят следующим образом:
- падение напряжения 1,9-2,4 В;
- ток 350 мА;
- средняя мощность потребления 750 мВт.
Аналог зеленого цвета при том же токе, будет иметь совсем другие показатели: потери на P-N переходах 3,3-3,9 В, а мощность 1,25 Вт.
Соответственно можно сделать выводы: драйвер, рассчитанный на 10 Вт, применяется для питания двенадцати красных кристаллов или восьми зеленых.
Схема подключения светодиодов
Выбор драйвера должен осуществляться после определения схемы подключения LED-потребителей. Если в первую очередь приобрести световые диоды, а затем подбирать к ним преобразователь, этот процесс будет сопровождаться массой сложностей.
Для поиска устройства, обеспечивающего работу именно такого количества потребителей при заданной схеме подключения, придется потратить немало времени.
Приведем пример с шестью потребителями. Потери напряжения у них составляют 3 В, потребляемый ток 300 мА. Для их подключения можно использовать один из методов, при этом в каждом отдельном случае требуемые параметры блока питания будут отличаться.
В нашем случае при последовательном подключении необходим блок на 18 В с током 300 мА. Основной плюс такого способа в том, что через всю линию проходит одинаковая сила, соответственно, все диоды горят с идентичной яркостью.
Если применено параллельное размещение – достаточно использовать преобразователь на 9 В, однако значения затрачиваемого тока будет увеличено вдвое, в сравнении с предыдущим методом.
Если используется последовательный метод с формированием пар по два светодиода, используется драйвер с аналогичными показателями, как в предыдущем случае. При этом яркость освещения будет уже равномерной.
Однако и здесь не обошлось без отрицательных нюансов: при подаче питания к группе, вследствие разброса характеристик один из светодиодов может открываться быстрее второго, соответственно, через него и пойдет ток, вдвойне превышающий номинальное значение.
Многие виды светодиодок для домашнего освещения рассчитаны на подобные краткосрочные скачки, но такой метод относится к менее востребованным.
Краткий обзор и тестирование популярных LED-ламп
Хотя принципы построения схем драйверов различных осветительных устройств похожи, между ними имеются отличия и в последовательности подключения элементов, и в их выборе.
Рассмотрим схемы 4 ламп, которые продаются в свободном доступе. При желании их можно отремонтировать своими руками.
Если существует опыт работы с контроллерами, можно заменить элементы схемы, перепаять ее, слегка усовершенствовать.
Однако скрупулезная работа и усилия по поиску элементов не всегда оправданы – легче купить новый осветительный прибор.
Вариант #1 – LED-лампа BBK P653F
У марки BBK существует две очень похожие модификации: лампа P653F отличается от модели P654F лишь конструкцией излучающего узла. Соответственно, и схема драйвера, и конструкция прибора в целом у второй модели построена по принципам устройства первой.
Плата имеет компактные размеры и продуманное расположение элементов, для крепления которых применены обе плоскости. Наличие пульсаций объясняется отсутствием фильтрующего конденсатора, который должен быть на выходе
В конструкции легко обнаружить недостатки. Например, место установки контроллера: частично в радиаторе, при отсутствии изоляции, частично в цоколе. Сборка на микросхеме SM7525 выдает на выходе 49,3 В.
Вариант #2 – LED-лампа Ecola 7w
Радиатор выполнен из алюминия, цоколь – из термостойкого полимера серого цвета. На печатной плате толщиной в полмиллиметра закреплены 14 диодов, подключенных последовательно.
Между радиатором и платой – слой теплопроводящей пасты. Цоколь зафиксирован саморезами.
Схема контроллера простая, реализована на компактной плате. Светодиоды нагревают плату-основание до +55 ºС. Пульсаций практически нет, радиопомехи также исключены
Плата полностью помещена внутрь цоколя и присоединена укороченными проводами. Возникновение коротких замыканий невозможно, так как вокруг находится пластмасса – изоляционный материал. Результат на выходе контроллера – 81 В.
Вариант #3 – разборная лампа Ecola 6w GU5,3
Благодаря разборной конструкции можно самостоятельно производить ремонт или совершенствовать драйвер устройства.
Однако портит впечатление неприглядный внешний вид и конструкция прибора. Габаритный радиатор утяжеляет вес, поэтому при креплении лампы к патрону рекомендуется дополнительная фиксация.
Плата имеет компактные размеры и продуманное расположение элементов, для крепления которых применены обе плоскости. Наличие пульсаций объясняется отсутствием фильтрующего конденсатора, который должен быть на выходе
Недостатком схемы является наличие заметных пульсаций светового потока и высокая степень радиопомех, что обязательно скажется на сроке эксплуатации. Основа контроллера – микросхема BP3122, показатель на выходе – 9,6 В.
Больше информации о светодиодных лампочках марки Ecola мы рассмотрели в другой нашей статье.
Вариант #4 – лампа Jazzway 7,5w GU10
Внешние элементы лампы отсоединяются легко, поэтому до контроллера можно добраться достаточно быстро, открутив две пары саморезов. Защитное стекло держится на защелках. На плате зафиксированы 17 диодов с последовательной связью.
Однако сам контроллер, находящийся в цоколе, щедро залит компаундом, а провода запрессованы в клеммах. Чтобы их освободить, нужно воспользоваться сверлом или применить распайку.
Недостаток схемы в том, что функцию ограничителя тока выполняет обычный конденсатор. При включении лампы возникают броски тока, результатом чего является или перегорание светодиодов, или выход из строя светодиодного моста
Радиопомех не наблюдается – и все благодаря отсутствию импульсного контроллера, но на частоте 100 Гц наблюдаются ощутимые пульсации света, доходящие до 80% от максимального показателя.
Результат работы контроллера – 100 В на выходе, но по общей оценке лампа относится скорее к слабым приборам. Стоимость ее явно завышена и приравнена к стоимости марок, которые отличаются стабильным качеством продукции.
Другие особенности и характеристики ламп этого производителя мы привели в следующей статье.
Фаза подготовки
Как класть линолеум на деревянный пол, особенность деревянного пола заключается в том качестве, что при ходьбе в некоторых местах наблюдаются незначительные поскрипывания. Данная болезнь присуща всем деревянным полам и со временем жильцы привыкают к таким звукам. Но часто случается так, что скрип становится довольно пронзительным и раздражающим. К тому же подобные звуки приносят ряд неудобств и вызывают некий дискомфорт. Поэтому устранение этого дефекта является первым шагом в плане подготовки пола.
Есть несколько причин, из-за которых может возникнуть скрип половиц. Но основная – это естественное старение древесины в ходе, которого ослабляются крепления и усыхают доски. В результате при прогибе лаг торцы досок трутся друг об друга, образуя скрип. При этом если лаги стали сильно прогибаться, то возникает такое явление как раскачивание шкафов по краям комнат. Данный признак свидетельствует о том факте, что середина лаги не имеет опоры. Линолеум в интерьере фото:
Линолеум на деревянный пол в доме, подобные проблемы устраняются путем фиксации досок к лагам при помощи саморезов в старые отверстия от гвоздей или около них. В случае если после проделанных манипуляций скрип все еще сохранился, то между досками можно попробовать вкрутить пару шурупов с довольно большим диаметром.
Если вы желаете избавиться от прогиба лаг, то это можно сделать без непосредственного разбора половых досок. В этом случае посередине лаги или там, где она особенно прогибается, высверливается отверстие с диаметром в 20 мм сквозь доску и лагу. Далее просверливается отверстие для самореза так чтобы он смог пройти до самого основания с некоторым запасом. После этого саморез вкручивается, чтобы лага не провисала, а в первое отверстие заливается цементное молочко. Дайте цементу застыть и выкрутите саморез. Во второе освободившееся отверстие можно также залить цемента. Линолеум в Леруа Мерлен.
Как крепить потолочный плинтус, если обои поклеены
Преимущества
- Можно сделать в любое время и даже при существующем ремонте
- Не нужно пачкаться и разводить смесь
- Можно поменять плинтус в любое время, если надоел
- Обеспыливаем заготовку и участок стены/потолка перед нанесением клея.
- Начинаем клеить от угла и с той стены, что находится напротив двери.
- Наносим клей по центру галтели по всей длине, прижимаем 1 минуту, убираем излишки клея.
- Хорошо прижимает в углах и стыках.
- Щели промазываем акриловым герметиком, излишки убираем пальцем.
- Главная цель — создать максимально ровный шов. Если на глаз ровный шов не получается, необходимо приклеить малярную ленту и создавать шов по ней.
Главная цель — создать максимально ровный шов. Если на глаз ровный шов не получается, необходимо приклеить малярную ленту и создавать шов по ней.
Расчет драйверов для светодиодов
Чтобы определить напряжение на выходе светодиодного драйвера, необходимо рассчитать отношение мощности (Вт) к значению тока (А). К примеру, драйвер имеет следующие характеристики: мощность 3 Вт и ток 0,3 А. Расчетное отношение составляет 10В. Таким образом, это будет максимальная величина выходного напряжения данного преобразователя.
Статья по теме:
Если необходимо подключить 3 LED-источника, ток каждого из которых составляет 0,3 мА при напряжении питания 3В. Подключая к светодиодному драйверу один из приборов, то выходное напряжение будет равно 3В и ток 0,3 А. Собрав последовательно два LED-источника, выходное напряжение будет равно 6В и ток 0,3 А. Добавив в последовательную цепочку третий светодиод, получим 9В и 0,3 А. При параллельном соединении 0,3 А одинаково распределятся между светодиодами по 0,1 А. Подключая светодиоды к устройству на 0,3 А при значении тока 0,7, им достанется всего 0,3 А.

В некоторых драйверах предусмотрена защита от аварийных ситуаций
Таков алгоритм функционирования светодиодных драйверов. Они выдают такое количество тока, на которое они рассчитаны. Способ подключения LED-приборов в этом случае не играет роли. Есть модели драйверов, предполагающие любое количество подключаемых к ним светодиодов. Но тогда существует ограничение по мощности LED-источников: она не должна превышать мощность самого драйвера. Выпускаются драйверы, рассчитанные на определенное число подключаемых светодиодов К ним разрешается подключить меньшее количество светодиодов. Но такие драйверы имеют низкую эффективность, в отличие от устройств, рассчитанных на конкретное количество LED-приборов.
Следует отметить, что у драйверов, рассчитанных на фиксированное количество излучающих диодов, предусмотрена защита от аварийных ситуаций. Такие преобразователи некорректно работают, если к ним подключить меньшее число светодиодов: они будут мерцать или вообще не будут светиться. Таким образом, если подключить к драйверу напряжение без соответствующей нагрузки, он будет работать нестабильно.
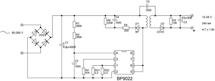
Классическая схема драйвера
Для самостоятельной сборки LED блока питания разберемся с наиболее простым устройством импульсного типа, не имеющего гальванической развязки. Главное преимущество такого рода схем – простое подключение и надежная работа.
Схема преобразователя на 220 В представлена в качестве импульсного блока питания. При сборке необходимо соблюдать все правила электробезопасности, т. к. здесь нет пределов по токоотдаче
Схема такого механизма составлена из трех основных каскадных областей:
- Разделитель напряжения на емкостном сопротивлении.
- Выпрямитель.
- Стабилизаторы напряжения.
Первый участок – противодействие, оказываемое переменному току на конденсаторе С1 с резистором. Последний требуется исключительно для осуществления самостоятельной зарядки инертного элемента. На работу схемы он не оказывает влияния.
Номинальное значение резистора может находиться в диапазоне 100 кОм-1 Мом, с мощностью 0,5-1 Вт. Конденсатор должен быть электролитическим, а его эффективное амплитудное значение напряжения – 400-500 В
Когда образованная полуволна напряжения проходит через конденсатор, ток протекает до тех пор, пока обкладки полностью не зарядятся. Чем меньше емкость механизма, тем меньше времени будет затрачено на его полный заряд.
Например, прибор объемом 0,3-0,4 мкФ заряжается в течение 1/10 периода полуволны, т. е. всего десятая доля проходящего напряжения пройдет через этот участок.
Процесс выпрямления на этом участке выполняется по схеме Гретца. Диодный мост подбирается, отталкиваясь от номинального тока и обратного напряжения. При этом последнее значение не должно быть меньше 600 В
Второй каскад является электрическим устройством, преобразующим (выпрямляющим) переменный ток в пульсирующий. Такой процесс называется двухполупериодным. Поскольку одна часть полуволны была сглажена конденсатором, на выходе этого участка постоянный ток будет равен 20-25 В.
Так как питание светодиодов не должно превышать 12 В, для схемы необходимо использовать стабилизирующий элемент. Для этого вводится емкостный фильтр. Например, можно применять модель L7812
Третий каскад работает на базе сглаживающего стабилизирующего фильтра – электролитического конденсатора. Выбор его емкостных параметров зависит от силы нагрузки.
Поскольку собранная схема воспроизводит свою работу сразу, нельзя касаться оголенных проводов, т. к. проводимый ток достигает десятков ампер – предварительно проводится изоляция линий.
Как подобрать драйвер для светодиодов
На рынке представлен широкий ассортимент драйверов для светодиодов от разных производителей. Многие из них, особенно китайского производства, отличаются низкой ценой. Однако покупать такие устройства не всегда выгодно, так как большинство из них не соответствует заявленным характеристикам. Кроме того такие драйверы не сопровождаются гарантией, а в случае обнаружения брака их нельзя вернуть или заменить на качественные.
Так существует вероятность приобретения драйвера, заявленная мощность которого составляет 50 W. Однако на деле оказывается, что эта характеристика имеет непостоянный характер и такая мощность является лишь кратковременной. В реальности же такое устройство будет работать как LED-driver 30W или максимум 40W. Так же может оказаться, что в начинке не будет хватать некоторых компонентов, отвечающих за устойчивое функционирование драйвера. Кроме того могут применяться компоненты низкого качества и с небольшим сроком службы, что является по сути браком.
Ресурс работы качественного драйвера — более 70 тыс. часов
При покупке стоит обращать внимание на указание бренда изделия. На качественном товаре обязательно будет указан изготовитель, который предоставит гарантию и будет готов отвечать за свою продукцию. Следует отметить, что и срок службы драйверов от проверенных производителей будет гораздо больше
Ниже приведено ориентировочное время работы драйверов в зависимости от изготовителя:
Следует отметить, что и срок службы драйверов от проверенных производителей будет гораздо больше. Ниже приведено ориентировочное время работы драйверов в зависимости от изготовителя:
- драйвер от сомнительных производителей – не более 20 тыс. часов;
- устройства среднего качества – около 50 тыс. часов;
- преобразователь от проверенной фирмы-изготовителя с использованием качественных компонентов – свыше 70 тыс. часов.
Для рассчета требуемого напряжения на выходе, необходимо учитывать мощность и силу тока
Схема драйвера светодиодной лампы 220 в
Светодиодная лампа общего назначения
состоит из корпуса, системы охлаждения и электронной части.
К корпусу относится:
- цоколь;
- пластиковая
колба; - рассеиватель
света.
Электрическая часть, расположенная в
цоколе, тоже различная, количество компонентов зависит от цены:
- при
стоимости лампы 2-3$ микросхема без трансформатора (только выпрямители и
конденсаторы), напряжение снижается, выпрямляется и сглаживается, ток
ограничивает SMD-резистор, установленный на плате с диодами; - у
фирменных лампочек у
драйвера может быть одна из двух микросхем: - с
импульсным трансформатором и стабилизатором; - с
ЧИМ (частотно-импульсным модулятором) или ШИМ.
Это более сложные и дорогие конструкции,
обеспечивающие функцию диммирования.
Как устроена светодиодная лампа?
Близкое знакомство с конструкцией LED-светильника может потребоваться только в одном случае – если необходимо отремонтировать или усовершенствовать источник света.
Домашние умельцы, имея на руках комплект элементов, могут самостоятельно собрать лампу на светодиодах, но новичку это не по силам.
Учитывая, что приборы со светодиодами стали основой систем освещения современных квартир, умение разбираться в устройстве ламп и ремонтировать их может сохранить весомую часть семейного бюджета
Зато, изучив схему и имея элементарные навыки работы с электроникой, даже новичок сможет разобрать лампу, заменить сломанные детали, восстановив функциональность прибора. Чтобы ознакомиться с подробными инструкциями по выявлению поломки и самостоятельному ремонту светодиодной лампы, переходите, пожалуйста, по этой ссылке.
Имеет ли смысл ремонт LED-лампы? Безусловно. В отличие от аналогов с нитью накаливания по 10 рублей за штуку, светодиодные устройства стоят дорого.
Предположим, «груша» GAUSS – около 80 рублей, а более качественная альтернатива OSRAM – 120 рублей. Замена конденсатора, резистора или диода обойдется дешевле, да и срок службы лампы своевременной заменой можно продлить.
Существует множество модификаций LED-ламп: свечи, груши, шары, софиты, капсулы, ленты и др. Они отличаются формой, размером и конструкцией. Чтобы наглядно увидеть отличие от лампы накаливания, рассмотрим распространенную модель в форме груши.
Вместо стеклянной колбы – матовый рассеиватель, нить накала заменили «долгоиграющие» диоды на плате, лишнее тепло отводит радиатор, а стабильность напряжения обеспечивает драйвер
Если отвлечься от привычной формы, можно заметить только один знакомый элемент – цоколь. Размерный ряд цоколей остался прежним, поэтому они подходят к традиционным патронам и не требуют смены электросистемы. Но на этом сходство заканчивается: внутреннее устройство светодиодных приборов намного сложнее, чем у ламп накаливания.
LED-лампы не предназначены для работы напрямую от сети 220 В, поэтому внутри устройства заключен драйвер, являющийся одновременно блоком питания и управления. Он состоит из множества мелких элементов, основная задача которых – выпрямить ток и снизить напряжение.
Как подобрать
Правильный подбор led-driver для питания светодиода должен учитывать следующие параметры:
- Значение напряжения на входе.
- Величину выходного напряжения.
- Ток на выходе.
- Выходную мощность.
- Влаго- и пылезащиту.
Основной принцип правильного выбора драйвера для светодиода – начинать расчет его характеристик только после того, как будет точно известно количество источников света и их основных параметров (прежде всего мощности) в планируемой схеме. Кроме того, необходимо заранее знать условия эксплуатации электрооборудования – в помещении или на улице, каковы параметры колебания температуры и влажности, а также действие атмосферных осадков.
Далее нужно правильно рассчитать выходные параметры для led-driver. Прежде всего это напряжение. Подсчитывается следующим образом – необходимо суммировать значение всех лед-элементов в цепочке. Например, если в схеме 5 диодов по 3 вольта, в сумме получится 5х3=15 вольт. При этом нужно учесть, что соединение светильников будет последовательное. Во входных характеристиках есть еще одна величина – сила тока. Она будет одинакова для всех ламп.
Например, если ее значение 500 мА для каждого диода, то led-driver должен обладать выходным параметрами – 15 В и 0,5 А. Что касается силы тока, то она должна быть либо равна расчетной, либо ниже. Если будет выше, то лампы быстро (если не сразу после включения) сгорят. Также потребуется рассчитать и мощность. Для этого нужно перемножить выходное напряжение на силу тока – 15х0,5=7,5 Вт. Причем лучше будет, если мощность драйвера будет немного выше на 20% расчетного значения.
Получается, требуется led-driver на 9 Вт, 15 В и 0,5 А. Место размещения драйвера имеет большое влияние на его внешний вид. Устройство может быть с защитным корпусом и без. Последний ставят внутрь ламп с надежной оболочкой. Если же требуется хорошая влаго- и пылестойкость, то лучше приобретать модели первого типа.
При сборке схемы с лэд-драйвером своими руками для подсветки необходимо покупать только однотипные светодиоды из одной партии. В противном случае они могут иметь существенный разброс характеристик, что приведет к неравномерному их свечению и быстрому выходу из строя элементов, работающих на пределе.
Необходимые материалы и инструменты.
Для того, чтобы собрать самодельный драйвер, потребуются:
- Паяльник мощностью 25-40 Вт. Можно использовать и большей мощности, но при этом возрастает опасность перегрева элементов и выхода их из строя. Лучше всего использовать паяльник с керамическим нагревателем и необгораемым жалом, т.к. обычное медное жало довольно быстро окисляется, и его приходится чистить.
- Флюс для пайки (канифоль, глицерин, ФКЭТ, и т.д.). Желательно использовать именно нейтральный флюс, — в отличие от активных флюсов (ортофосфорная и соляная кислоты, хлористый цинк и др.), он со временем не окисляет контакты и менее токсичен. Вне зависимости от используемого флюса после сборки устройства его лучше отмыть с помощью спирта. Для активных флюсов эта процедура является обязательной, для нейтральных — в меньшей степени.
- Припой. Наиболее распространенным является легкоплавкий оловянно-свинцовый припой ПОС-61. Бессвинцовые припои менее вредны при вдыхании паров во время пайки, но обладают более высокой температурой плавления при меньшей текучести и склонностью к деградации шва со временем.
- Небольшие плоскогубцы для сгибания выводов.
- Кусачки или бокорезы для обкусывания длинных концов выводов и проводов.
- Монтажные провода в изоляции. Лучше всего подойдут многожильные медные провода сечением от 0.35 до 1 мм2.
- Мультиметр для контроля напряжения в узловых точках.
- Изолента или термоусадочная трубка.
- Небольшая макетная плата из стеклотекстолита. Достаточно будет платы размерами 60×40 мм.

Макетная плата из текстолита для быстрого монтажа.
И четвертая лампочка — свеча на ветру
Тот же Feron, но правда уже теперь тёплая и она идёт под названием как «свеча на ветру».
Многие думают что это мерцающая свеча со светом как у настоящей свечи на ветру. Но нет, это просто колба дополненная хвостиком, которая светит точно также ровным светом как и обычная.
По размерам она обычно чуть-чуть длиннее. Замерять не будем, и на коробке видно, что размеры в 110мм и 142мм соответсвтенно (за счет хвостика). А диаметр такой же.
Статья по теме: Как выбрать шторы или занавески для дачи

Драйвер тут внутри тоже получше и светит лампа один в один, как накаливания. Мощность те же самые 3,8Вт, коэффициент пульсации в пределах нормы — 1%.
Напомню, что всё что до 5% — неплохо, и очень даже хорошо.
Так что лампы вроде бы одного и того же производителя, а такие разные (я имею в виду по пульсации и по мощностным показателям). Так некоторые были с явно завышенными заявленными показателями в 7Вт, где реально было 4Вт. Так что ориентируйтесь на количество нитей. Одна нить — 1Вт, примерно.
























































