Ведущие производители светорегуляторов
- Продукция французской компании Schneider Electric характеризуется привлекательным внешним видом и качеством, используемых материалов. Такие особенности придают приборам популярность.
- Немецкая компания давно создает электрооборудование, поэтому в линейке появились и регуляторы света. Порадует функциональность, качество сборки и привлекательный дизайн.
- Датчики, сенсорные кнопки и подобные устройства – главная продукция чешской компании Teco. Диммеры этого производителя порадуют сочетанием цены и качества.
Диммеры – современные приборы, которые стоит установить в каждую комнату. Такой подход обеспечит комфорт, а также позволит сэкономить на электроэнергии
Ассортимент изделий приятно удивит потребителя, но важно учитывать совместимость с лампами, особенности подключения. Спланируйте, где прибор будет размещаться, чтобы соответствовал дизайну комнаты
Сборка схемы
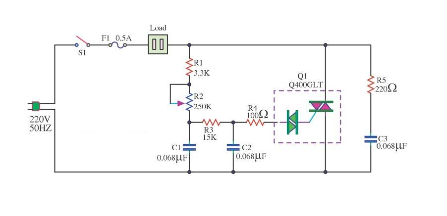
Теперь мы подошли к тому, чтобы собрать наш диммер. Имейте в виду, что схема может быть навесной, то есть с применением соединительных проводов. Но будет лучше использовать печатную плату. Для этой цели вы можете взять фольгированный текстолит (достаточно будет размера 35х25 мм). Диммер, собранный на симисторе с применением печатной платы, позволяет свести к минимуму размеры блока, он будет иметь малые габариты, а это даёт возможность устанавливать его на место обычного выключателя.

Перед началом работ запаситесь канифолью, припоем, паяльником, кусачками и соединительными проводами.
Далее схема регулятора собирается по следующему алгоритму:
- На плату нанесите схемы соединения. Для выводов подсоединяемых элементов просверлите отверстия. При помощи нитрокраски прорисуйте на схеме дорожки, а также определите место монтажных площадок для пайки.
- Далее плату необходимо протравить. Приготовьте раствор хлорного железа. Посуду возьмите такую, чтобы плата не ложилась плотно на дно, а своими уголками как бы упиралась о её стенки. Во время травления переворачивайте плату периодически и помешивайте раствор. В случае, когда это надо сделать быстро, согрейте раствор до температуры 50-60 градусов.
- Следующий этап – лужение платы и промывка её спиртом (ацетон использовать нежелательно).
- В проделанные отверстия установите элементы, лишние концы отрежьте и при помощи паяльника пропаяйте все контакты.
- Припаяйте при помощи соединительных проводов потенциометр.
- А теперь собранная схема диммера тестируется для ламп накаливания.
- Подключите лампочку, включите схему в электрическую сеть и вращайте ручку потенциометра. Если всё собрано верно, то яркость свечения лампы должна изменяться.

Подключение димера к цепи
Это не менее важная часть работы, чем само изготовление, так как во многом от качества подключения диммера зависит долговечность эксплуатации. Кроме того, подключение влияет на удобство и комфортность управления, поэтому диммеры принято делить и по этой характеристике.
Они бывают следующими:
- по типу выключателя — они заменяют собой традиционные выключатели и регулируют один светильник или их группу, например, люстру с большим количеством осветительных элементов;
- проходными — позволяют управлять одним электроприбором, к примеру, светодиодной лампой, с помощью нескольких регуляторов, для удобства расположенных в различных частях помещения, здания.
В первом случае при использовании сети, включающей в себя 3 провода, ноль и заземление идут на светильник, другой электроприбор, а фаза на разрыв. То есть процедура является знакомой всем, кто заменял обычные выключатели.

При выполнении проверки регулятора, его монтажа и эксплуатации человеку следует соблюдать меры безопасности, так как через него проходит достаточное напряжение, чтобы нанести вред здоровью
При монтаже двух проходных диммеров от распределительной коробки следует подвести к каждому из них по три провода. Это обязательное условие. Затем первые два контакта используются для соединения обоих регуляторов. Для обеспечения надежности следует использовать перемычку.
Еще один из свободных контактов подсоединяется к фазе, а последний к осветительному прибору. После чего соединение проверяется на работоспособность.
Во время этих операций следует помнить о соблюдении мер безопасности — каждая из них может выполняться только после обесточивания сети.
С ориентирами выбора диммера для управления светодиодной лентой ознакомит следующая статья, полностью посвященная этой интересной теме.
Разбор схем подключения
Выбор схемы зависит от многих факторов, в том числе от модели диммера, способа подключения – отдельного или с выключателями, количества светорегуляторов или приборов освещения.
Также следует учесть очень важный момент: для ламп накаливания, светодиодных ламп и лент, низковольтных галогенных источников света используются разные приборы.
Тестирование диммера с д/у, подключенного к светодиодной полоске. Ленты на светодиодах успешно используются для подсветки подвесных двух-, трехъярусных конструкций из гипсокартона
Самую элементарную схему подключения диммера можно легко спутать со схемой монтажа выключателя, так как она действительно один в один повторяет ее.
Проводку обычно выполняют двух- или трехжильным проводом, в зависимости от системы заземления. В новых домах рекомендуется применять провод с тремя жилами — ВВГнг с сечением 1,5 мм².
От автомата в электрощитке протягивают три жилы: землю – на металлический корпус люстры или светильника, ноль – к лампам, а фазу – к диммеру, на входную клемму
Но зачастую люстра имеет множество рожков, а диммер служит для управления группой отдельно расположенных светильников.
В этом случае целесообразно вместо одного устройства установить два, чтобы можно было контролировать уровень освещения двух отдельных групп.
Принципиальное отличие – в количестве проводов нагрузки. К регулятору подается одна общая фаза, а на выходе – два фазных провода, направленных к разным группам светильников. Соответственно, и ноль тоже делится на два
Как происходит подключение, если вместо настройки управления для обычных или энергосберегающих ламп необходимо наладить регулировку светодиодов?
Обычно в комплекте с лентами или светильниками вместе с диммером находится переходник с 220 В на 12 В. Это может быть блок питания, который вставляют в розетку.
Оба провода от преобразователя протягивают к диммеру, присоединяют согласно схеме к нужным разъемам, а с выходных клемм подают к одному прибору освещения или нескольким, подключенным параллельно светильникам
В паре с регулятором света часто используют один или несколько проходных выключателей – электросеть с таким комплектом становится более совершенной, с точки зрения удобства эксплуатации.
Место выключателя определяется по-разному: он может стоять между щитком и диммером или между диммером и светильником.
Схематика проходных устройств отличается от стандартного прибора, и это нужно учитывать при подключении
Основное внимание уделяется присоединению фазных жил в обоих приборах. Напоследок рассмотрим порядок расположения проводов и клемм при стандартном подключении диммера – все же именно оно является наиболее популярным в быту
Напоследок рассмотрим порядок расположения проводов и клемм при стандартном подключении диммера – все же именно оно является наиболее популярным в быту.
Простейшая схема, которая может служить эталоном подключения стандартного регулятора. Фазная жила подается на вход, а с выхода, соседней клеммы, отходит к светильнику
Перечисленные примеры – только малая часть всевозможных схем для монтажа устройства. Чтобы осуществить безошибочное подключение, необходимо в качестве главного руководства использовать инструкцию производителя.
Плюсы и минусы использования
К основным преимуществам данных устройств можно отнести следующие их особенности:
- Многофункциональность , которая достигается путем совмещения возможности выполнения 2 основных задач: включение и отключение света, а также регулировка его яркости. Возможность установить такое устройство вместо стандартного выключателя заставляет многих людей остановить свой выбор именно на нем.
- Основным преимуществом является экономия потребляемой электроэнергии , если в слишком ярком свете в определенный момент времени нет острой необходимости.
- Параметры установленной яркости освещения носят временный характер, в любой момент времени их можно без особого труда подвергнуть корректировке.
- Современные модели предлагаютряд необычных решений , например, управление диммером на расстоянии, которое может осуществляться при помощи передачи определенного звукового сигнала, нажатием кнопок на пульте или иными способами.
- Контроль и регуляция степени нагрузки , определяемая требованиями в конкретный момент времени, позволяет увеличить эксплуатационный срок ламп накаливания, их замена будет требоваться гораздо реже, чем раньше.
- Большинство современных моделейобладают стильным дизайном , который может превосходно гармонировать с интерьером комнаты.
- Монтаж диммера в ряде случаев позволяет отказаться от установки дополнительных источников света, обладающих меньшей мощностью, чем основное освещение.
Список положительных сторон регуляторов света действительно весьма обширен, но при этом у данных устройств имеются и определенные недостатки, среди которых необходимо выделить следующие:
- Несовместимость с определенными разновидностями ламп . Например, при светодиодном освещении или использовании люминесцентных видов, потребуется установка специального диммера, технология монтажа которого довольно сложна и, вероятнее всего, потребуется помощь со стороны квалифицированного специалиста. Если говорить конкретно о диммерах для ламп накаливания, то многие модели несовместимы с . Освещение будет функционировать исправно, но вариатор не сможет выполнять основную функцию, заключающуюся в регуляции яркости, это негативно скажется на эксплуатационном сроке ламп.
- Диммеры должны в ходе эксплуатации подвергаться определенным нагрузкам . В ситуациях, когда их показатель систематически превышает или, наоборот, не достигает рекомендуемых значений, возникает серьезный риск поломки механизма.
- Чувствительность данных устройств к сильным перепадам температуры, особенно к перегревам. Если светорегулятор выходит из строя именно по этой причине, то в большинстве случаев он уже не подлежит ремонту и требуется полная замена всего механизма.
Ремонт
Каждый диммер имеет максимальную емкость. Наибольшую мощность прибора можно использовать одновременно. Значение мощности и тока можно конвертировать согласно известному уравнению:
P = I x V
Помните, что напряжение составляет 220 вольт.

Как видим на схеме применяется предохранитель ток, рассчитанный по соотношению 100 Вт / 220В = 0,45 А или 0,5 А. Если вы превысите максимальную мощность, может:
- сработать предохранитель;
- диммер выйти из строя;
- неполадка привести к пожару.
И все по той причине, что кабель не выдержит слишком большую нагрузку, для снижения которой как раз и применяется регулятор яркости светодиодов.
Если они несовместимы, тогда лампочка будет мигать или создавать шум. Если вы собрали схему самостоятельно, и она заработала, то при необходимости ремонт диммера тоже не составит особого труда. Просто нужно будет понять причину поломки, и заменить вышедшие из строя элементы: предохранитель, лампу, симистор и т. д.
Правильный выбор диммера
Существуют различные модели светорегуляторов, а также типы нагрузки, которые влияют на правильный выбор устройства. Диммер выбирается в соответствии с нагрузкой осветительных приборов. Эту информацию можно найти на упаковке производителя и на лампе. На рынке есть много различных регулируемых осветительных устройств:
- Высоковольтный мощный галоген, 220 вольта (гнездо G9 или GU10).
- Лампы низкого напряжения 12 В постоянного тока с электронным трансформатором, гнездо G4, GU5, 3, GY6, 35.
- Светильник напряжением 12 В с обычным соединением G4, GU5, 3, GY6, 35.
- Светодиодные лампы, различные типы гнёзд.
- Энергосберегающие лампы, все виды цоколя.
Типы ламп совместимых с регуляторами:
- Диммируемые энергосберегающие лампы (ESL).
- Светодиодные лампы с напряжением 230 В и высоковольтные светодиодные лампы, помеченные как диммируемые.
- 12 В переменного и 12 В постоянного тока. Светодиодные лампы также должны быть отмечены как регулируемые.
- Светодиодные полосы и одиночные светодиоды (DC) с дополнительным светодиодным балластом интегрированных в диммер PWM.
- Диммируемые светодиодные драйверы также доступны для различных типов управления.
- Люминесцентные лампы со специальными балластами ЭКГ с интерфейсом 0−10 В.
Виды современных диммеров
Производители поставляют на рынок большое количество различного оборудования, способного регулировать яркость свечения. Поэтому для удобства оно разделено на виды.
В первую очередь приборы подразделяются по типу управления, которое бывает следующим:
- Механическим, иногда его называют стационарным.
- Электронным — как и предыдущий вариант, является контактным видом. Но вместо регуляторов, кнопок используется сенсор. Такой способ современный, эффективный, информативный и довольно дорогой.
- Акустическим, то есть яркость свечения меняется в результате какого-то звукового сигнала, превышающего уровень шумности, установленный самим же пользователем или производителем.
- Беспроводным дистанционным — привычный по другим сферам пульт управления используется и здесь, равно как и смартфоны с планшетами. Кроме того, могут быть использованы различные типы сигналов, а именно инфракрасные, радио.
При механическом способе управления владелец жилья может корректировать яркость свечения с помощью нажимного или поворотного органа управления — регулятора, кнопок, клавиш. Он передает сигнал на установленный в линии электропередачи контроллер.
То есть, процедура схожа с использованием обычного выключателя. Некоторые регуляторы даже имеют органы управления в виде привычных клавиш. Такой способ отличается эффективностью, простотой, доступностью. Относительным недостатком считается только моральная устарелость этого варианта, результатом которой является непрестижность.
Электронный метод, кроме информативности, других преимуществ перед механическим не имеет. Но один только современный дисплей, указывающий необходимую информацию, делает этот вариант более современным и даже престижным, что и является причиной его выбора.
Акустические регуляторы света также являются востребованным способом управления, кроме того, они доступные, надежные. Существенным недостатком считается ограниченность режимов. Их есть всего несколько и они являются предустановленными. Поэтому не факт, что они идеально подойдут пользователю.
Кроме того, нет гарантии, что такой вариант будет работать корректно, так как его акустический датчик будет реагировать на любой сигнал достаточной мощности, а это не всегда даст ожидаемый результат. В этом случае пользователь не сможет постоянно контролировать ситуацию.
Как указывалось выше, беспроводный дистанционный способ управления яркостью имеющихся в жилье светодиодных ламп подразумевает использование какого-то пульта управления, способного отдавать команду:
- по радиоканалу;
- по инфракрасному каналу.
В первом случае осуществлять управление возможно с любой точки помещения, здания и даже из-за их пределов. Такой вариант практичный и эффективный, но затратный, так как подобное оборудование стоит немало.
К тому же дистанционным управлением считается и передача команд с помощью смартфонов, планшетов через Wi-Fi. Нередко к такой системе прилагается и дистанционный пульт управления, что повышает удобство.
На сегодня дистанционный способ управления является наиболее функциональным, так как позволяет раскрыть весь потенциал диммеров для светодиодных лент, точечных и обычных светильников. А именно дает возможность максимально экономно расходовать электроэнергию, повысить комфорт до ожидаемого уровня.
Кроме того, этот вариант позволяет автоматически или плавно отключать/включать свет, имитировать присутствие владельцев в комнатах, выполнять любые другие функции, доступные регуляторам.
Потенциальному покупателю нужно знать, что на сегодня все чаще используются решения, которыми можно управлять сразу с помощью нескольких способов. Это делает процедуру регулирования яркости ламп более надежной, удобной. Единственным недостатком комбинированных систем управления считается немалая стоимость.
Дополнительно все выпускающиеся на сегодня диммеры условно можно разделить по способу монтажа.
Которые бывают следующими:
- накладными — такие приборы устанавливаются вместо привычных выключателей;
- встраиваемыми — они монтируются в распределительную коробку, специально сделанную нишу;
- модульными или щитовыми — их место на DIN-рейке в электрощитовой, но из-за своей функциональности, производительности и дороговизны такие приборы для жилья используются нечасто.
Следует знать, что наиболее востребованными являются накладные модели по причине доступности и простоте в установке. Проверенные на практике способы подключения диммеров приведены в рекомендуемой нами статье.
Подключение димера к цепи
Это не менее важная часть работы, чем само изготовление, так как во многом от качества подключения диммера зависит долговечность эксплуатации. Кроме того, подключение влияет на удобство и комфортность управления, поэтому диммеры принято делить и по этой характеристике.
Они бывают следующими:
- по типу выключателя — они заменяют собой традиционные выключатели и регулируют один светильник или их группу, например, люстру с большим количеством осветительных элементов;
- проходными — позволяют управлять одним электроприбором, к примеру, светодиодной лампой, с помощью нескольких регуляторов, для удобства расположенных в различных частях помещения, здания.
В первом случае при использовании сети, включающей в себя 3 провода, ноль и заземление идут на светильник, другой электроприбор, а фаза на разрыв. То есть процедура является знакомой всем, кто заменял обычные выключатели.
При выполнении проверки регулятора, его монтажа и эксплуатации человеку следует соблюдать меры безопасности, так как через него проходит достаточное напряжение, чтобы нанести вред здоровью
При монтаже двух проходных диммеров от распределительной коробки следует подвести к каждому из них по три провода. Это обязательное условие. Затем первые два контакта используются для соединения обоих регуляторов. Для обеспечения надежности следует использовать перемычку.
Еще один из свободных контактов подсоединяется к фазе, а последний к осветительному прибору. После чего соединение проверяется на работоспособность.
Во время этих операций следует помнить о соблюдении мер безопасности — каждая из них может выполняться только после обесточивания сети.
С ориентирами выбора диммера для управления светодиодной лентой ознакомит следующая статья, полностью посвященная этой интересной теме.
Принцип широтно-полюсной модуляции (ШИМ)
Изменения мощности питающего напряжения при применении шим-контроллера обеспечивается благодаря подаче на коммутирующий элемент (в случае со светодиодами – полевой транзистор, симистор либо динистор) сигналов с изменяющейся скважностью.Скважность (S) – соотношение между длительностью импульсов и паузой между ними.S=T/T1, где Т – период импульсов, Т1 – период положительного фронта. В ШИМ-контроллере импульсы следуют с постоянной частотой, изменяется лишь длительность пауз
В ШИМ-контроллере импульсы следуют с постоянной частотой, изменяется лишь длительность пауз.
Ниже представлена принципиальная схема ШИМ-контроллера:

Увеличение ширины импульса увеличивает время поступления тока через транзистор к нагрузке, следовательно, и пропускаемый ток. Частота следования импульса значительно выше той, которую способен уловить глаз, обычно 100-200Гц, потому мерцания светодиодов мы не ощущаем. Преимущество регуляторов нагрузки на основе ШИМ-контроллеров, значительно более высокий КПД сравнительно с резистивными, поскольку избыточная нагрузка гасится, а не потребляется.

Подключение диммера в схему питания светодиодной лампы
Существует два варианта подключения:
- Схема подключения перед драйвером питания, когда диммируется переменное напряжение;
- Подключение после драйвера питания, с ШИМ-регуляцией постоянного напряжения.

В качестве небольшого заключения
Теперь вы знаете о том, что собой представляет светорегулятор, как он функционирует и какие его разновидности существуют. Помимо того, вы знаете, какой должна быть схема подключения диммера в той или иной ситуации, а также как правильно произвести установку описываемого в статье устройства
Поэтому в конце статьи еще раз обратим ваше внимание на том факте, что простые светорегуляторы запрещается применять вместе с энергосберегающими лампами – дело в том, что в подобной ситуации их эксплуатационный срок заметно сократится! Вместо этого отдавайте предпочтение специальным диммерам либо, как вариант, вовсе откажитесь от их применения

На этом все, удачи вам во всех ваших начинаниях! И не забудьте посмотреть еще один тематический видеоролик, который приведен ниже.
Сборка рабочей схемы
Помимо деталей, задействованных в схеме, для сборки понадобится паяльник, припой, канифоль, соединительные провода и кусачки – все что необходимо, чтобы сделать диммер своими руками. Сам сборочный процесс может выполняться различными способами. Наиболее простым считается метод навесного монтажа, при котором соединение всех элементов в единое целое производится с помощью проводов. Жилы проводов зачищаются на нужную длину, а затем вместе с контактами деталей лудятся припоем с флюсом или канифолью.
Спаянные соединения изолируются, в противном случае попадание влаги или случайный неосторожный контакт могут вызвать короткое замыкание. Этим же способом диммер для светодиодов возможно собрать своими руками.
В более сложном варианте для сборки диммера используется подготовленная печатная плата, как правило, из фольгированного текстолита. Прибор, собранный этим способом, будет иметь небольшие размеры и может быть установлен вместо стандартного выключателя.
Самодельный диммер собирается на плате в следующей последовательности:
- На подготовленную плату наносится выбранная схема соединения. В отведенных местах сверлятся отверстия под выводы подключаемых деталей. Дорожки на плате прорисовываются нитрокраской, определяются монтажные площадки, где будет производиться пайка.
- На следующем этапе плата протравливается раствором хлорного железа. Она укладывается в посуду таким образом, чтобы обе стороны находились в растворе. Периодически раствор нужно помешивать, а плату – переворачивать. Ускорить процесс можно путем нагревания жидкости до 50-60С.
- Далее плату следует выполнить лужение поверхности платы и промыть ее спиртом. В данном случае использование ацетона нежелательно.
- В готовые отверстия устанавливаются контакты деталей. Излишки концов отрезаются и каждая точка пропаивается. Это позволит в дальнейшем отремонтировать устройство, заменив неисправную деталь на новую.
- После припаивания потенциометра, готовое устройство нужно протестировать для лампочек. Схема проверяется с увеличенной и уменьшенной мощностью, в процессе проверки яркость света должна изменяться.

Диммер – что это, принцип действия светорегулятора, преимущества и недостатки, область применения, схема подключения устройства

Диммер своими руками: устройство, принцип работы + как сделать диммер самому

Подключение диммера: схемы подключения и инструкция по монтажу

Как установить диммер

Диммер для светодиодных ламп

Установка диммера
Устройство и принцип действия диммера
А теперь, как говорится, рассмотрим диммер изнутри. Что это за устройство, и из каких элементов состоит? На чём основывается его принцип действия?
Все электронные современные диммеры в качестве основного элемента имеют в своём конструктивном исполнении ключ (он также может называться выключатель или переключатель), который управляется полупроводниковыми транзисторными, симисторными или тиристорными приборами. Большинство устройств не выдают на выходе синусоидальный сигнал, электронный ключ как бы отсекает участки синусоиды.
Чтобы вам было понятнее, в электрической сети протекает ток, который имеет синусоидальную форму. Для изменения яркости на лампу нужно подать обрезанную синусоиду. Двунаправленный тиристор отсекает у синусоидальной волны переменного тока передний либо задний фронт, за счёт чего уменьшается напряжение, питающее светильник.
В зависимости от того, какой фронт синусоидальной волны отсекается, различается регулируемый способ:
- регулировка по переднему фронту;
- регулировка по заднему фронту.
Оба эти способа применяются для управления разными лампами:
- Диммирование светодиодных и галогенных ламп осуществляют с помощью электронных трансформаторов, при этом применяется регулировка по заднему фронту.
- Компактные люминесцентные и светодиодные лампы напряжением 220 V, а также лампы низкого напряжения, регулируются при помощи электромагнитных трансформаторов и с применением способа по переднему фронту.
Оба этих способа подходят для ламп накаливания. Конструктивное исполнение диммеров включает также защиту от короткого замыкания и от перегрева. Так как диммеры способны генерировать электромагнитные помехи, для уменьшения их уровня в схему последовательно подключают дроссель либо индуктивно-ёмкостные фильтры.
Как подключается диммер?
С этим обычно ни у кого особых сложностей не возникает. Тем более, если приобретается диммер, устанавливаемый в подрозетник вместо выключателя или последовательно с ним.
У большинства приборов такого предназначения имеется две или три клеммы для подключения к сети.
Клеммы для включения диммера в цепь осветительного прибора
Клеммы, обозначенные вертикальными стрелками или (и) буквами «L» предназначены для подключения входного напряжения питания (показаны на иллюстрации зелеными стрелками). Как уже говорилось, по существующим правилам все выключатели, и диммеры в том числе, должны ставиться в разрыв фазного провода. То есть к такой клемме должен походить фазный провод из распределительной коробки.
Входных клемм «L» может быть и две – для чего это бывает нужно – увидим чуть позднее. Но в случае простейшей коммутации подключать фазный провод можно к любой из них.
Клемма, обозначенная пиктограммой в виде волны синусоиды, пересеченной наклонной стрелкой – это выход димминированного напряжения (на рисунке выделен желтым указателем). Именно отсюда идет провод на осветительный прибор или иную нагрузку.
Некоторые диммеры сложной конструкции и расширенной функциональности могут иметь и больше клемм. В том числе – требовать и подключения нулевого провода – для обеспечения работы своей электронной схемы. Но это уже – частные случаи, с которыми следует разбираться, опираясь на приложенную к прибору инструкцию по эксплуатации.
Здесь же мы рассмотрим несколько типовых схем включения диммера с «клеммным набором», показанным выше. На схемах условно показана одна лампа накаливания, но следует правильно понимать, что это имеется в виду осветительный прибор, в которых таких ламп может быть и несколько.
Простейшая схема – диммер выполняет роль выключателя
Это – наиболее распространенный вариант подключения, не требующий никаких доработок. Диммер просто устанавливается на место обычного выключателя и сам берет на себя эту функцию.
Самая распространенная и простая схема установки диммера
При всей ее простоте важно соблюсти главное условие – не перепутать клеммы диммера. То есть на осветительный прибор должен уходить провод с клеммы диммированного напряжения
Схема с последовательно установленным выключателем
Нередко диммер устанавливают последовательно с обычным выключателем, при этом разнося их при необходимости по комнате. Такой подход обычно практикуется в спальной. Выключатель при этом устанавливается у входной двери, а регулятор света – в непосредственной близости от спального места.
Диммер включен в цепь последовательно с обычным выключателем
Входя вечером в спальную, можно на пороге комнаты зажечь свет. А вот управлять его яркостью и включением – уже не вставая с кровати. При необходимости встать ночью – диммер-выключатель тоже под рукой. И, наконец, утром, покидая спальную, на выходе несложно полностью обесточить всю эту схему. При этом на диммере, понятно, сохраняется настройка выставленного уровня мощности свечения лампы.
Проходная схема с двумя диммерами
А это – более совершенная, правда, и несколько более сложная в электромонтаже схема с применением двух диммеров. Главная сложность в том, что к каждому прибору должно подходить уже по три провода. Но зато подобная схема позволяет не только включать, но и управлять уровнем мощности свечения лампы независимо из двух мест.
Два диммера, включенные в цепь светильника по «проходной» схеме
В этом варианте есть нюансы. Фаза со входа подается на клемму диммированного напряжения первого прибора. Одноименные клеммы входа двух диммеров (а приборы должны быть одинаковыми) связываются проводкой первая с первой, вторая, соответственно, со второй. А на светильник уходит провод от клеммы диммированного напряжения второго регулятора.
Управлять освещением в такой схеме можно с любого диммера.
Могут быть и более сложные схемы, например, с использованием двух проходных выключателей и диммера. Или же с коммутацией диммера и проходного выключателя. Но для маленьких и средних по величине помещений обычно бывает достаточно тех, что рассмотрены выше.
А усложнение обычно прежде всего отражается на правильности подключения проходных или даже проходных и перекрестных выключателей. Но это уже – несколько другая тема.

























































