3D Builder
3D Builder – это бесплатное приложение для 3D-моделирования, которое позволяет просматривать, создавать и персонализировать 3D-объекты. Разработанный корпорацией Microsoft, оно доступен только для Windows. Отличительной особенностью 3D Builder является то, что он подходит для любого пользователя с или без опыта в 3D-моделировании. Это программное обеспечение позволяет создавать объекты, комбинируя простые формы, или начинать с 3D-файла, который вы загружаете онлайн и который можно настроить в соответствии с вашими потребностями. Дополнительные функции включают просмотр и редактирование, а также простые в использовании инструменты персонализации. 3D Builder также идеально подходит для 3D-печати, поскольку он поддерживает наиболее важные форматы файлов 3D-печати: STL, OBJ, 3MF и т.д.
Daz Studio
Требования к ПО: Windows Vista и новее, Mac OS X 10.6 и новее.
Стоимость: бесплатно
Плюсы:
- Мощный движок с качественным рендерингом;
- Большое количество готовых моделей (платных и бесплатных);
- Подойдет новичку.
Минусы:
Много платных моделей.
Magdalena Radziej. Daz Studio + Photoshop
Daz Studio — это программа для анимации готовых трехмерных фигур. Она позволяет художникам с любыми навыками создавать 3D-анимации на основе уже существующих моделей людей, животных, предметов, транспортных средств, аксессуаров и окружения.
Aniraiden Wu, Violet Evergarden fan art work. Лучшие работы созданы с использованием целого набора программ. В данном примере: DAZ Studio, Maya, Marvelous Designer, Substance Painter, Redshift.
Способ 1: Blender
Blender — первая программа, основное предназначение которой заключается в создании 3D-моделей для дальнейшего их анимирования или применения в разных сферах компьютерных технологий. Она распространяется бесплатно и подходит начинающим юзерам, кто впервые столкнулся с приложениями такого рода, поэтому и занимает эту позицию. Давайте вкратце рассмотрим процедуру подготовки модели для печати пошагово, начав с настройки самого инструмента.
Шаг 1: Подготовительные действия
Конечно, после запуска Blender можно сразу же приступать к ознакомлению с интерфейсом и разработке моделей, однако сначала лучше уделить внимание подготовительным действиям, чтобы настроить рабочую среду под макеты для 3D-принтеров. Эта операция не займет много времени и потребует активации всего нескольких параметров
- Для начала в стартовом окне выберите параметры внешнего вида и расположение элементов, отталкиваясь от личных потребностей.

В следующем разделе окна «Quick Setup» вы увидите разные шаблоны для начала работы и ссылки на источники со вспомогательной информацией, которая пригодится при освоении ПО. Закройте это окно, чтобы перейти к следующему этапу конфигурации.

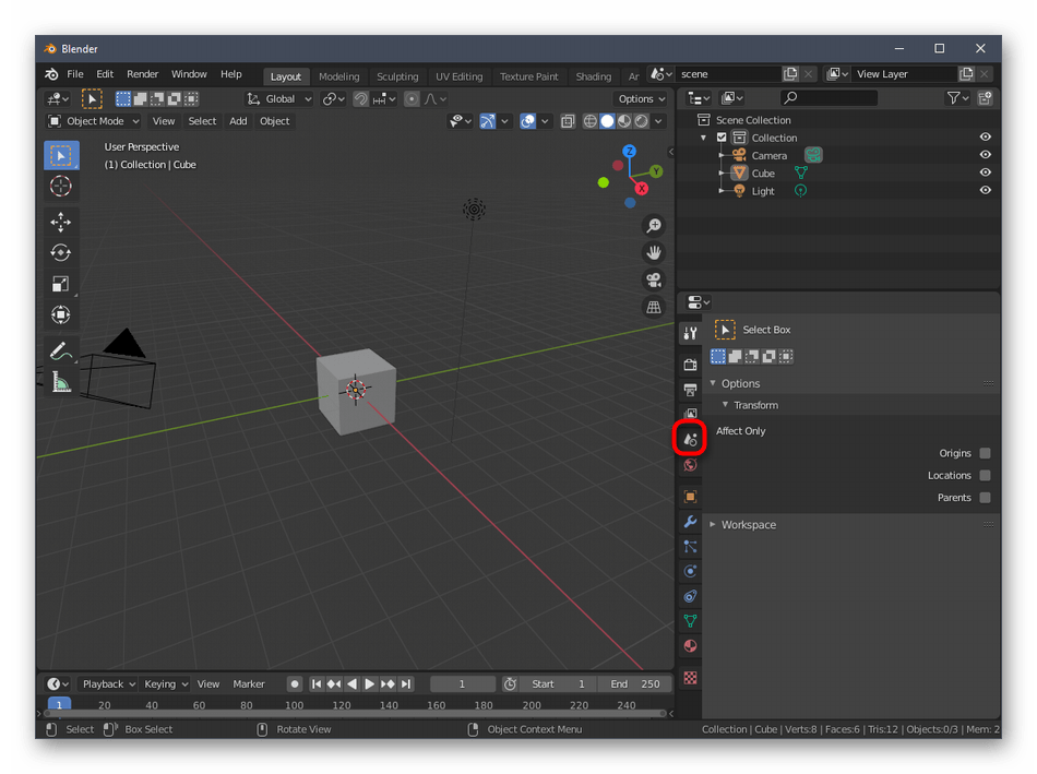
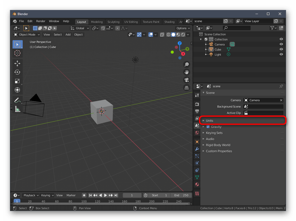
На панели справа отыщите значок «Scene» и нажмите по нему. Название кнопки появляется через несколько секунд после наведения на нее курсора.

В появившейся категории разверните блок «Units».

Установите метрическую систему измерений и задайте масштаб «1». Это необходимо для того, чтобы параметры сцены перенеслись на пространство 3D-принтера в должном виде.

Теперь обратите внимание на верхнюю панель программы. Там наведите курсор на «Edit» и в появившемся всплывающем меню выберите «Preferences».

В окне настроек переместитесь на «Add-ons».

Отыщите и активируйте два пункта под названиями «Mesh: 3D-Print Toolbox» и «Mesh: LoopTools».

Убедитесь в том, что галочки были успешно проставлены, а затем покиньте данное окно.

Дополнительно рекомендуем обратить внимание и на другие пункты конфигурации. Здесь вы можете настроить внешний вид программы, поменять расположение элементов интерфейса, трансформировать их или вовсе отключить
По завершении всех этих действий переходите к следующему шагу.
Шаг 3: Проверка проекта на соблюдение общих рекомендаций
Перед завершением работы над моделью мы советуем не упускать самые важные аспекты, которые следует выполнять для оптимизации проекта и обеспечения его корректной распечатки на принтере. Для начала убедитесь, что ни одна из поверхностей не накладывается друг на друга. Они должны лишь соприкасаться, образуя единый объект. Если где-то произойдет выход за рамки, вероятны проблемы с качеством самой фигуры, поскольку в неправильно оформленном месте произойдет небольшой сбой печати. Для удобства вы всегда можете включить отображение прозрачной сети, чтобы проверить каждую линию и поле.

Далее займитесь уменьшением количества полигонов, ведь большое количество этих элементов лишь искусственно усложняет саму фигуру и мешает оптимизации. Конечно, избегать лишних полигонов рекомендуется еще при создании самого объекта, но не всегда получается сделать это на текущем этапе. Вам доступны любые способы данной оптимизации, о чем тоже написано в документации и рассказывается в обучающих материалах от независимых пользователей.

Теперь хотим отметить и тонкие линии или какие-либо переходы. Как известно, само сопло имеет определенный размер, что зависит и от модели принтера, а пластик не является самым надежным материалом. Из-за этого лучше избегать наличия совсем тонких элементов, которые в теории могут вообще не получиться на печати или будут крайне хрупкими. Если такие моменты присутствуют в проекте, слегка увеличьте их, добавьте опору или по возможности избавьтесь.

Шаг 4: Экспорт проекта
Завершающий этап подготовки модели для печати — экспорт ее в подходящем формате STL. Именно этот тип данных поддерживается 3D-принтерами и будет корректно распознан. Никакого рендеринга или дополнительных обработок можно не осуществлять, если для проекта уже были назначены цвета либо какие-либо простые текстуры.
- Откройте меню «File» и наведите курсор на «Export».

В появившемся всплывающем списке выберите «Stl (.stl)».

Укажите место на съемном или локальном носителе, установите название для модели и нажмите на «Export STL».

Проект сразу же будет сохранен и доступен для выполнения других действий. Теперь вы можете вставить флешку в принтер или подключить его к компьютеру, чтобы запустить выполнение имеющегося задания. Советов по его настройке мы давать не будем, поскольку они сугубо индивидуальны для каждой модели устройств и четко прописаны в инструкциях и различных документациях.
В чем отличие 3d моделирования?
Когда мы работаем с графикой это активный рабочий процесс, который использует возможности железа иначе, чем рендеринг. Например, мы создаем модель машины, которая состоит из полигонов с модификаторами, деформерами, отражениями, клонированием, изгибами и т.д. Компьютер тоже проводит немало расчетов во время этого процесса, но почти все они проводятся исключительно на одном ядре процессора.
Почему так? Потому что сцена строится с определенной иерархией и процессору нужно обработать всю эту структуру пошагово. CPU не может распараллелить большинство этапов на отдельные ядра, так как почти все этапы связаны и зависят друг от друга.
В практическом смысле это означает, что даже если у вас топовый процессор с кучей ядер, моделлинг не пойдет быстрее и вьюпорт не будет работать быстрее. Для лучшей производительности при моделировании и активной работы со сценой будет предпочтителен процессор с наибольшей тактовой частотой отдельного ядра, а не их количеством.
Лучший процессор – максимум ядер с максимальной тактовой частотой?
Вполне закономерный вывод, ведь тогда мы сможем максимально быстро рендерить и работать, благодаря такому процессору. Вообще да, но практически так не бывает.
Из-за высокого энергопотребления и, как следствие, выделения тепла есть ряд ограничений не позволяющий создать чудо процессор, который одинаково хорош в обоих аспектах. Между количеством CPU ядер и максимальной тактовой частотой есть взаимосвязь и чем больше ядер имеет конкретный процессор, тем ниже предельные значения по тактовой частоте этих ядер. И, напротив, если у процессора меньше ядер, их можно сделать более быстрыми.
Однако, технологии не стоят на месте и производители процессоров Intel и AMD нашли решение для этой проблемы – turbo boost.
Турбо буст и турбо ядра
Представьте, что мы снова используем компьютер для моделирования и нагружаем 1-2 ядра, остальные в простое. Технология турбо буста разгоняет эти ядра в пределах безопасных пределов по энергопотреблению и тепловыделению, чтобы добиться максимальной производительности. Технология от производителя, бояться нечего. После того как будут достигнут предел по температуре, тактовая частота будет понижена до стандартной, чтобы не нанести вред самому процессору.
Таким образом, мы по сути и получаем многоядерный процессор со средними частотами, который, однако, может выдать большую производительность на 1-2 ядрах, когда нужно при остальных в простое.
На этом обзорная часть заканчивает и переходим к выбору комплектующих для лучшего компьютера для 3D моделирования и рендеринга.
Обзор топа самых популярных приложений для создания 3D-моделей
| Категория | Место | Наименование | Рейтинг | Характеристика | Ссылка |
| Программы для архитекторов и проектировщиков | 1 | 9.9 / 10 | Профессиональное программное обеспечение для архитекторов и проектировщиков, программа доступна только по подписке, от месяца до 3 лет | ||
| 2 | 9.8 / 10 | Можно работать в двух и трёхмерной системе, подходит для любой операционной системы, последнее обновление было в 2019 году | |||
| 3 | 9.6 / 10 | Этот отличный инструмент для работы с профессиональными чертежами справится с любыми поставленными задачами, пока не пользуется большой популярностью в России | |||
| Программы для дизайнеров широкого профиля | 1 | 9.9 / 10 | Программа справится с относительно простыми задачами, в 2006 году её приобрела компания Google | ||
| 2 | 9.8 / 10 | Профессиональное программное обеспечение для дизайна интерьера, моделирования и скульптинга, справится с любой задачей | |||
| 3 | 9.7 / 10 | Условно бесплатное приложение, которое позволяет создавать трёх- и двухмерные дизайны, есть нативное приложения для IPad | |||
| Программы для трёхмерного медицинского моделирования | 1 | 9.9 / 10 | На базе этой программы есть три полезных приложения: 3Shape RealView, Dental System, 3Shape Dental Desktop, отлично подходит для стоматологов | ||
| 2 | 9.8 / 10 | Программа использует искусственный интеллект, что значительно облегчает работу, можно отправлять печать на 3D-принтер | |||
| 3 | 9.7 / 10 | Полноценное программное обеспечение, попробовать работать с которым можно бесплатно первые 30 дней, позволяет создавать всё до мельчайших подробностей |
А что из этого предпочтете Вы?
На что обратить внимание при выборе софта
Важно помнить, что от выбранной программы на начальном этапе зависит успех развития дизайнера в этой области. Если софт окажется слишком сложен или не способен удовлетворить потребности в моделировании определенных элементов, тяга к данной профессии испарится также быстро, как и появилась. Если софт окажется слишком сложен или не способен удовлетворить потребности в моделировании определенных элементов, тяга к данной профессии испарится также быстро, как и появилась
Если софт окажется слишком сложен или не способен удовлетворить потребности в моделировании определенных элементов, тяга к данной профессии испарится также быстро, как и появилась.
Даже если дизайнер уже с большим опытом, нужно внимательно подходить к данному вопросу.
При выборе стоит опираться на следующие показатели:
- максимальное удобство и функциональность, особенно, если дизайнер новичок;
- высокая скорость работы программы без лагов;
- требования к операционной системе – некоторые программы просто не рассчитаны на иные ПК;
- реалистичность и привлекательность готового рендера или видео;
- язык интерфейса – программы на английском бывают русифицированы, но при использовании перевода на русский некоторые клавиши могут быть изменены;
- платная или бесплатная лицензия – большинство таких программ платные, но в них бывают учебные лицензии, которые выдаются на три года.
Важно! При использовании учебной лицензии продвижение проектов с коммерческой точки зрения является нарушением политики компании, выпустившей софт. Это интересно: Потенциальная энергия пружины — понятие, закон сохранения, уравнение. Это интересно: Потенциальная энергия пружины — понятие, закон сохранения, уравнение
Это интересно: Потенциальная энергия пружины — понятие, закон сохранения, уравнение
Технические характеристики
| Название | Условия распространения | Операционные системы | Поддержка анимации | Поддерживаемые форматы | Полнота функционала |
| Blender | Бесплатно | macOS, Windows, Linux, Steam | есть | OBJ, FBX, PLY, STL | Полный |
| SketchUp | Платно для коммерции/бесплатно для личного пользования | Windows, macOS | нет | DWG, DXF, JPEG, PNG,PSD | Базовый |
| TinkerCad | Бесплатно | Онлайн | нет | STL, OBJ, X3D colors, VRNL colors, SVG | Базовый |
| AutoCad | Платно/бесплатная пробная версия | Windows, OS x, iOS, Android, Windows Phone | нет | DXF, DWG, AutoCad drawing | Достаточно |
| Maya | Платно/бесплатная версия для студентов | Windows, macOs, Linux | да | 3DS, OBJ | Полный |
| 3Ds Max | Платно/бесплатная учебная лицензия | Windows, macOS, Linux | да | 3DS, OBJ | Полный |
| Cinema 4D | Платно | Windows, macOS, | да | 3DS, BVH, CATProduct, cgr, dem, dae | Полный |
| ZBrush | Платно | Windows, macOS | да | OBJ, 3DS, dfx, psd | Полный |
| SolidWorks | Платно | Windows | да | STL, VRML, VDAFS, ACIS | Достаточно |
| Inventor | Платно | Windows, macOS | да | IPT, DWG, PDF | Достаточно |
Важно! В программах происходят обновления, следует проверять официальные сайты на их наличие.
Технические характеристики
При выборе оптимальной программы, за которую к тому же придется заплатить, необходимо учитывать множество характеристик.
Они приведены в таблице ниже для упрощения процесса подбора.
| Название | Условия распространения | Операционные системы | Поддержка анимации | Поддерживаемые форматы | Полнота функционала |
|---|---|---|---|---|---|
| Wings | Платно, бесплатно | Windows, Linuх, OS X | Нет | Почти все | Достаточный |
| Компас 3D | Платно, взломанная версия — бесплатно | Windows, Linuх | Да | Все | Полный |
| Модуль для nanoCAD Plus | Платно, взломанный — бесплатно | Windows | Нет | Основные | Базовый |
| Модуль AutoCAD | Бесплатно, в комплекте с Автокадом | Windows, Linuх, OS X | Нет | Минимум | Базовый |
| TurboCAD | Платно, взломанный — бесплатно | Windows, Linuх, OS X | Да | Все | Достаточный |
| 3Ds Max | Платно | Windows, Linuх, OS X | Да | Все | Полный |
| Cinema 4D | Бесплатно | Windows | Да | Все | Полный |
| Sculptris | Бесплатно | Windows, Linuх | Базовая | Форматы объемных моделей | Базовый |
| IClone | Бесплатно | Windows | Да | Форматы анимационных моделей | Достаточный |
| Scetch Up | Беслатно | Windows, Linuх, OS X | Нет | Минимум | Базовый |
От того, насколько правильно будет выбрана программа, зависит, сколько времени и сил дизайнер затратит на проект, а в конечном итоге, и доход от проекта.
G-код – для чего он нужен
Это язык программирования, на котором основаны станки с ЧПУ. Автоматизированные машины используют специальную кодировку, чтобы распознавать обычные команды программиста.
Нормы синтаксиса и структуры для европейских, американских и русских пользователей одинаковые. Некоторые компании используют видоизмененную модификацию для отработки своих стандартов, но на деле это остается невыгодным, так как большинство программ работают на классическом языке.
Для трехмерной печати также следует перевести STL-файл, в котором ведется создание модели на компьютере, в G-код. Этим занимаются слайсеры.
Онлайн-сервисы для тюнинга авто
Несмотря на довольно высокий запрос у пользователей на возможность виртуального тюнинга автомобилей, в интернете существует не такое уж большое количество онлайн-сервисов, предлагающих подобные услуги. Мы поговорим о наиболее удобных и популярных из них.
Способ 1: 3DTuning
Одним из самых популярных онлайн-сервисов в мире виртуального тюнинга автомобилей является сайт, который так и называется 3DTuning. Он предоставляет возможность выбора в качестве макета более 1000 моделей транспортных средств. Хотя это зарубежный ресурс, у него есть и русскоязычная версия интерфейса, которая, правда, переведена не полностью.
Способ 2: UltraWheel
Следующий ресурс для онлайн-тюнинга авто принадлежит компании Ultra Wheel Company. В отличие от предыдущего сервиса, он предлагает только возможность подбора колес, а его интерфейс полностью англоязычный.
Способ 3: FalconBuilder
Онлайн-сервис FalconBuilder отличается тем, что позволяет организовать виртуальный тюнинг только одной серии автомобилей — Ford Falcon.
- После перехода на главную страницу, если у вас в браузере отобразился элемент «Запустить Adobe Flash», щелкните по нему.
Затем следует принять соглашение, нажав на кнопку «Accept».
Далее из отобразившегося левого выпадающего списка кликните по букве «F».
Из правого выпадающего списка укажите класс автомобиля Ford Falcon.
После этого в окне браузера запустится формирование виртуального образа выбранного автомобиля. В итоге на основании указанного класса будет сформирован готовый набор тюнинга для этой машины, и вам больше ничего не нужно будет делать.
При желании вы можете сохранить полученный образ себе на компьютер в формате 3dt. Для этого нажмите на кнопку «Save car».
В открывшемся диалоговом окошке повторно нажмите «Save car».
Далее откроется стандартное окно сохранения. Перейдите в директорию жесткого диска, где желаете хранить образ. В поле «Имя файла» при желании вы можете изменить наименование на любое удобное, чтобы в будущем легко понимали, образ какого именно виртуального автомобиля хранится внутри данного объекта. Но внесение изменений в наименование опционально, то есть не обязательно, и при желании вы можете оставить его по умолчанию. Непосредственно для сохранения требуется нажать на кнопку «Сохранить».
После того как файл 3dt сохранен на компьютер, вы всегда сможете просмотреть собранный образ, перейдя на сайт сервиса FalconBuilder и щелкнув по кнопке «Load Car». Далее вам просто нужно будет перейти в директорию жесткого диска, куда вы сохранили образ автомобиля, и выбрать соответствующий файл с расширением 3dt. После этого образ авто, который был сохранен в этом объекте, отобразится в окне на экране вашего компьютера.
Существует набор разноплановых онлайн-сервисов, которые позволяют произвести виртуальный тюнинг автомобиля. Но между ними имеются довольно большие различия по назначению и функционалу. Сервис UltraWheel максимально подойдет для тех пользователей, которые хотят произвести только тюнинг колес машины. Ресурс FalconBuilder поможет владельцам Ford Falcon увидеть виртуальный образ своего автомобиля с уже предустановленным комплектом аксессуаров согласно выбранному типу, без дополнительных манипуляций. А вот сервис 3DTuning предназначен для тех автолюбителей, которые хотят лично произвести полный виртуальный тюнинг авто с максимально гибкими возможностями индивидуальных изменений.
Опишите, что у вас не получилось.
Наши специалисты постараются ответить максимально быстро.
Последние мысли о заработке на 3D-принтере
Зарабатывать деньги с помощью 3D-печати проще, чем вы думаете. Есть много разных способов монетизировать свой принтер, некоторые из которых проще, чем другие. От создания изделий для продажи в Интернете, и заканчивая сдачей в аренду самого принтера, запуском службы 3D-печати и даже обучением других методам 3D-печати – самое лучшее время для заработка на 3D-принтере. Лучше всего то, что зарабатывать на 3D-печати может любой желающий в любом возрасте (включая подростков!).
Вам нужно будет потратить некоторое время на то, чтобы научиться работать, проектировать и создавать 3D-печатные изделия, но как только у вас появятся знания, с помощью своих навыков вы сможете создать значительный доход!
Wings 3D
Программа отличается большим набором инструментов, позволяет создавать достаточно реалистичные модели.
Это продвинутый инструмент проектирования.
Ее способность поддерживать большинство распространенных форматов дает возможность работать с графическими файлами и эскизами, созданными в других программах.
Однако программа не поддерживает работы с анимацией.
Positives
- Широкий набор разнообразных инструментов;
- Адекватные аппаратные и системные требования;
- Работа с различными форматами.
Негатив:
- Не слишком удобный интерфейс;
- Отсутствие поддержки анимации;
- Отсутствие поддержки некоторых новейших форматов и тяжелых файлов.
Что такое слайсы и слайсеры

Мы уже рассказали о принципе «нарезания» объекта перед печатью. Параллельные плоскости таким образом получают возможность стать двумерными слоями, а это допускает перевоплощение в G-код. Это позволяет соплам принтера наращивать слои.
Ранее эту функцию выполняли специальные приложения, которые ориентировались на одном – на нарезке слайсов. Именно поэтому их назвали слайсерами. Затем утилиты начали модернизировать, у них появились инструменты для примитивного проектирования.
Намного шире возможности у CAD систем. Большинство из них позволяет спроектировать сложные объекты. С появлением возможностей 3D, разработчики добавили функцию компилирования файла в формат *.stl. Об этом подробнее можно узнать ЗДЕСЬ.
Выбор между САПР и слайсером определяется несколькими факторами:
- нужны ли вам детальные чертежи объекта или достаточно небольших функций утилит для создания слайсов;
- стоимость слайсеров небольшая, есть даже бесплатные версии – это объясняется низким функционалом.
При покупке и настройке принтера для трехмерной печати обычно обыкновенное приложение для нарезки на слайсы устанавливается автоматически, но этого часто бывает мало для работы со сложными 3D объектами. Представим вам список различных по качеству программных обеспечений.
Houdini
Это фантастический программный инструмент, который имеет бесплатную версию.
Требования к ПО:
OS: Windows 7 SP1 64-bit или выше; 64-bit Intel-based Mac с OSX 10.10.2 и выше
Стоимость: от 1995 $ в год, есть бесплатная студенческая версия.
Плюсы:
- Лидирующее ПО в отрасли;
- Для оттачивания навыков доступна бесплатная версия;
- Совместим с многочисленными плагинами.
Минусы:
- Дорогая программа;
- Крутая кривая обучения.
Как и Maya, Houdini широко используется в индустрии для создания визуальных эффектов. Его процедурная генерация, основанная на нодах, предоставляет художникам широкие возможности и гибкость. Он не слишком хорош для моделирования и логика работы отличается от Maya и 3DS Max, зато в нем множество готовых инструментов, позволяющих создать собственные эффекты.
Процедурно сгенерированный город
SideFX предлагает Houdini Apprentice, бесплатную версию Houdini FX, которая может использоваться студентами, художниками и любителями для создания некоммерческих проектов. Бесплатная версия позволяет получить доступ практически ко всем функциям Houdini FX.
Houdini Apprentice
Houdini — это инструмент для создания 3D-анимации и визуальных эффектов, который широко используется в коммерческих проектах. Упор сделан на программирование и процедурную генерацию.
Его самая дешевая версия стоит чуть меньше 2000 долларов. И это нормально, в далеком 1996 программа стоила 9500 долларов.
Но создатели программы, Side Effects Software, понимая, что стоимость для кого-то может быть неподъемной, предлагают бесплатную версию Apprentice. При этом вы можете получить доступ ко всем функциям полной версии, чтобы развить свои навыки в программном обеспечении и работать над личными проектами. Минус в том, что программа предназначена исключительно для некоммерческого использования и в учебных целях.
Продвинутый уровень
Autodesk AutoCAD

Назначение: моделирование инженерных конструкций.
Стоимость: от 10250 рублей в месяц.
Программа, изначально заточенная под создание двухмерных инженерных чертежей, сегодня имеет очень мощные возможности для 3D-моделирования. Во всяком случае, это касается всего за пределами конечной визуализации и наложения текстур. Будь то техническая деталь с множеством маленьких элементов или модель огромного здания 一 AutoCAD справится одинаково хорошо. Поэтому работникам технических специальностей освоить эту программу надо едва ли не в обязательном порядке. Также он будет полезен для работы с 3D-печатью или резкой.
Cinema 4D

Назначение: графическая визуализация сцен.
Стоимость: от 5350 рублей в месяц.
Несмотря на простой интерфейс Cinema4D имеет достаточно широкие возможности по скульптурированию, рендерингу, созданию текстур и эффектов в анимации. Плюс здесь есть целый ряд инструментов, призванных упростить и ускорить процесс создания сцен. При этом не стоит думать, что с программой справится любой пользователь 一 опыт хотя бы базового 3D моделирования крайне необходим, да и сцены сами себя не построят.
ZBrush

Назначение: скульптурирование моделей.
Стоимость: от 40 долларов в месяц.
Все, кто в реальном мире любит возиться с глиной и гипсом, от работы с ZBrush получат колоссальное удовольствие. Здесь точно также основная область творчества лежит в области скульптурирования. После получения желаемых очертаний лица или тела, программа поможет вам добавить нужные текстуры, блики и тени для достижения финального результата. Работать с ZBrush настолько комфортно, что можно его воспринимать не только, как профессиональный инструмент, но и полноценное развлечение. Посетив любое из многочисленных сообществ программы вы сами в этом убедитесь.
Blender

Назначение: скульптурирование моделей и анимация.
Стоимость: бесплатно.
Blender является уникальным симбиозом качества и доступности. Здесь есть инструменты для создания качественных 3D-моделей, наложения на них текстур, в том числе волос и тканей, дальнейшей анимации и постобработки видео. И всё это запаковано в менее 200 мегабайт пространства. При этом, как и любой крупный проект с открытым кодом, Blender имеет мощное комьюнити и постоянно обрастает всё новыми возможностями.
Что такое рендеринг на CPU?
При рендеринге на процессоре, все ядра вашего CPU загружены на 100% в течение почти всего процесса. В практическом аспекте это означает, что при выборе компьютера исключительно для 3D рендеринга изображений и видео для нас всегда предпочтителен компьютер с наибольшим количеством ядер, даже если частота у ядер процессора относительно небольшая.
Во время рендеринга движок делит изображение на части – бакеты (buckets) и назначает каждому по ядру, каждый из которых параллельно обрабатывает свою задачу, потом получает новую и так далее, пока рендер всего изображения не будет завершен.
Autocad
В программе реализована различная математика формирования трехмерных объектов, существуют каркасные объекты (обычные 2D-примитивы с атрибутом координаты Z), сплошные тела (использующие математику «твердого тела» ACIS, разработанную Spatial Technology), традиционные триангулярные топологические поверхности, «твердотельные» полигональные поверхности (использующие математику «твердого тела» ACIS) для взаимодействия с «твердыми» телами. Трехмерные объекты могут создаваться непосредственно или путем преобразования простых двумерных объектов чертежа (отрезков, дуг, полилиний, сплайнов) либо импортироваться из других программ. При помощи данного приложения вы можете создать самые сложные работы. Сайт компании: http://www.autodesk.ru/products/autocad/overview.
Способ 2: Autodesk Fusion 360
Следующая программа под названием Autodesk Fusion 360 доступна для бесплатного частного использования на протяжении года, поэтому вполне подойдет для освоения и создания простых моделей, чтобы в будущем распечатать их на имеющемся оборудовании. Мы решили сделать принцип ознакомления с этим ПО так же, как с Blender, поэтому создали поэтапное разделение.
Шаг 1: Подготовительные действия
В Autodesk Fusion 360 не придется самостоятельно активировать панели инструментов или выбирать какие-то необычные параметры. Пользователю лишь следует убедиться в корректной метрике проекта и по необходимости изменить свойства сторон вида, что происходит так:
После загрузки и установки Autodesk Fusion 360 с официального сайта должен произойти первый запуск. Никаких начальных окон отображаться не будет, поэтому новый проект создастся автоматически
Обратите внимание на раздел «Browser», который находится слева под основными панелями. Здесь выберите «Document Settings», чтобы развернуть этот раздел.

Перейдите к редактированию файла «Units», если стандартное значение в миллиметрах вас не устраивает.

В отобразившемся справа блоке выберите оптимальную единицу измерения, которой вы и должны будете следовать на протяжении всего времени взаимодействия с проектом.

После этого ознакомьтесь с разделом «Named Views» и «Origin». Здесь можно переименовать каждую сторону по личным предпочтениям и настроить отображение осей на рабочем пространстве.

В завершение конфигурации убедитесь в том, что выбрано пространство «Design», ведь именно там происходит первичное создание всех объектов.

Шаг 2: Разработка модели для печати
Если вы столкнулись с надобностью ручной разработки модели через Autodesk Fusion 360, придется долго изучать эту программу или хотя бы ознакомиться с основами. Давайте для начала взглянем на простой пример добавления фигур и редактирование их размера.
- Откройте список «Create» и ознакомьтесь с доступными формами и объектами. Как видно, здесь присутствуют все основные фигуры. Просто нажмите по одной из них, чтобы перейти к добавлению.

Дополнительно взгляните и на остальные элементы, находящиеся на верхней панели. Основное пространство здесь занимают модификаторы. По оформлению их значков как раз и понятно, за что они отвечают. Например, первый модификатор вытесняет стороны, второй округляет их, а третий создает вдавливание.

После добавления форм объекта на рабочее пространство появятся рычаги, путем перемещения которых происходит настройка размеров каждой стороны.

При регулировании посматривайте и на отдельное поле с размерами. Вы можете редактировать его самостоятельно, задавая необходимые величины.

Об основных особенностях, следовать которым нужно обязательно, мы уже говорили при рассмотрении Blender, поэтому еще раз останавливаться на этом не будем. Вместо этого предлагаем изучить остальные моменты взаимодействия с Autodesk Fusion 360, прочитав официальную документацию на сайте, чтобы освоить создание не только примитивов, но и объектов гораздо более высокого уровня сложности.
Шаг 3: Подготовка к печати / Сохранение документа
В рамках этого этапа расскажем про два разных действия, которые имеют прямое отношение к 3D-печати. Первое заключается в отправке задания сразу же через используемое программное обеспечение. Этот вариант подойдет только в тех ситуациях, когда сам принтер может быть подключен к компьютеру и поддерживает связь с таким софтом.
- В меню «File» активируйте пункт «3D Print».

Справа появится блок с настройками. Здесь нужно лишь выбрать само устройство вывода, если нужно — включить предпросмотр и запустить выполнение задания.

Однако сейчас большинство стандартных печатающих устройств все еще поддерживают только флешки или же функционируют исключительно через фирменное ПО, поэтому надобность сохранить объект возникает гораздо чаще. Осуществляется это так:
- В том же всплывающем меню «File» нажмите по кнопке «Export».

Разверните список «Type».

Выберите пункт «OBJ Files (*obj)» или «STL Files (*.stl)».

После этого задайте место для сохранения и щелкните по синей кнопке «Export».

Ожидайте окончания сохранения. Это процесс займет буквально несколько минут.

Если же такой экспорт завершился ошибкой, потребуется повторно сохранить проект. Для этого кликните по специальной кнопке или используйте стандартную комбинацию клавиш Ctrl + S.
Список лучших бесплатных программ для 3D печати
DSM – пакет для моделирования, который можно найти в сети совершенно даром. Плюсом является возможность скачать на официальном сайте уже готовые чертежи деталей для технических устройств – от корпуса до маленьких печатных плат, крепежей. Самостоятельно спроектировать их тоже можно – функционал подстроен под эту тематику. Также удобно использовать метод прямого моделирования – многие геометрические формы заданы, и их нужно только растягивать и корректировать.
Минусами можно считать – скудный запас функций, а также трудности при регистрации. Утилита на английском языке, поэтому русскоязычному пользователю без лингвистических познаний придется ориентироваться на ощупь. К сожалению, это распространенный недостаток многих программ.

Возможности этого софта шире, он предназначен для более продвинутого проектировщика. Отлично подходит для дизайнеров интерьера, архитекторов, так как есть развернутые возможности для графики, прорисовки фасадов, мебели. Еще одно достоинство – легкость редактора и наличие русского перевода.
Функционал позволяет разработать макет в короткий срок, но тут сталкиваемся с первым недостатком – совместимость с некоторыми ПК низкая, многое зависит от компьютера, в том числе скорость работы.
Еще один существенный минус для 3D печати – в бесплатной версии не предусмотрена возможность экспорта в .stl. Для получения нужного нам формата и расширения инструментов нужно приобрести лицензированный продукт.
Эта утилита предназначена скорее не для производства, а для искусства, создания скульптур или просто статуэток. Подходит новичкам. Также удобна для работы со скругленными линиями. Метод проектирования – лепка цифровой глины.
Основной минус – практически невозможно создать точные формы. Но и для плавных деталей очень мало кистей. Специализированная утилита подойдет только для очень узких целей.

Также из бесплатных, но скорее развлекательных, а не рабочих, программ:
- 123D Catch – устанавливается на телефоны и планшеты. Работает в совокупности с камерой. Если сделать множество снимков объекта с разных ракурсов, автоматически создаст 3Д модель.
- 3D Slash – напоминает игру в тетрис, так как основной инструмент – это кубики с разными характеристиками, их нужно складывать, чтобы получить объемную модель примитивной геометрии.
- TinkerCAD – работает онлайн, имеет небольшой функционал, но подойдет для начинающих, чтобы освоить правила конструирования из базовых шаблонов.
- 3DTin – позволяет познакомиться с азами моделирования онлайн, но невозможен для использования без подключения к сети, так как все элементы хранятся в облаке с общим доступом.
Преимущества программы для 3D-печати Materialise Magics
Быстрота, оптимизация и высокая надежность работы всех процессов.
Набор практических и эффективных решений для подготовки платформ, построение поддерживающих структур при использовании любых технологий 3D-печати.
Широкий функционал редактирования моделей (добавление логотипов, текстур, изображений).
Возможность производить сложные разрезы (например, со встроенными соединительными штырями), булевы операции и пр.
Наличие обширной библиотеки практически на любое оборудование с прописанными и настраиваемыми параметрами.
Анализ и исправление (быстрое исправление, подготовка и оптимизация полигональной сетки с наилучшим сохранением текстуры, цвета и качества, анализ возможных проблем).
Широкий набор инструментов для проведения бизнес-процессов аддитивного производства.
Интуитивный, легко настраиваемый интерфейс с технической поддержкой от разработчика на русском языке.
У вас есть вопросы? Свяжитесь с iQB Technologies: наши опытные эксперты проконсультируют вас по поводу приобретения Magics, по 3D-моделированию и другим аспектам 3D-технологий.

Статья опубликована 29.10.2020 , обновлена 13.07.2021
























































