Характеристики и виды пускателей по характеристикам
Перед тем, как выбрать контактор, нужно определиться с нагрузкой, и выбор делать исходя прежде всего мощности нагрузки. Параметры контакторов можно уточнить на сайтах производителей или у торгующих организаций, а здесь мы приведем и рассмотрим самые важные. Основные параметры (ток, мощность нагрузки) обычно указывают на корпусе пускателя.
Величина (условный габарит) пускателя (контактора)
Самый главный параметр, величина характеризует условно мощность и габариты пускателя. Существуют такие величины пускателей:
- нулевая величина – на максимальный ток до 6 А (через каждый рабочий контакт)
- первая – на максимальный ток до 9 – 18 А (в зависимости от исполнения контактов)
- пускатель 2 величины – до 25 – 32 А
- пускатель 3 величины – до 40 – 50 А
- пускатель 4 величины – до 65 – 95 А
- пускатель 5 величины – до 100 – 160 А
- шестая величина – от 160 А и выше
Имеется ввиду ток по категории применения АС-3 (для индуктивной нагрузки), для категории АС-1 (резистивная или малоиндуктивная нагрузка – например, ТЭНы) максимальный ток для того же пускателя будет в полтора – два раза выше. От величины пускателя зависит, какую мощность он может коммутировать (трехфазная цепь 380 В, индуктивная нагрузка).
- 1 – до 2,2 – 7,5 кВт
- 2 – до 11 – 15 кВт
- 3 – до 18 – 22 кВт
- 4 – до 30 – 45 кВт
Сразу надо сказать, что эта мощность – действительно максимальная, реально надо смотреть на величину тока конкретного пускателя (как правило, вторая и третья цифра в названии). Величина пускателя указывается в названии первой цифрой. При превышении тока или токе, близком к максимальному, количество срабатываний (надежность) резко уменьшается, поэтому пускатель надо выбирать с запасом по мощности.
Количество контактов (полюсов)
В основном выпускаются контакторы с тремя рабочими контактами (для коммутации) и одним дополнительным. Дополнительный, или блокировочный контакт нужен для блокировки, или “самопитания”, чтобы зафиксировать контактор во включенном состоянии при использовании стандартной схемы включения. Дополнительные контакты бывают нормально разомкнутые (чаще всего используются) и нормально замкнутые.
Для увеличения количества дополнительных контактов используют контактные приставки, применение которых существенно расширяет круг схемотехнических решений. В СССР такие дополнительные приставки назывались ПКИ, сейчас в продаже есть и другие модели, но суть одна.
Дополнительные контактные приставки ПКИ, и др.
Максимальный ток дополнительных контактов, как правило, равен (в пускателях первой и второй величин) или меньше максимального тока основных контактов. Существуют также дополнительные контакты (приставки) выдержки времени ПВЛ, в которых контакты включаются или выключаются через время задержки. Подробнее – в статье про пневматические реле выдержки времени.
Напряжение электромагнитной катушки контакторов
Электромагнитные катушки контакторов, как правило, выпускаются на следующие напряжения: 24, 36, 110, 230, 380 Вольт. В пускателях большой величины используются катушки бОльшей мощности. Катушки продаются и отдельно, и её можно легко заменить в контакторе, если нужна другая величина напряжения.

Катушки контакторов
Как правило, при наличии нулевого проводника целесообразно применять катушки контактора на напряжение 220 В, а при его отсутствии (чисто трехфазные потребители) – катушки на 380 В.
Как заменить катушку контактора?
Иногда в наличии нет контактора с катушкой нужного напряжения, можно не покупать целиком нужный контактор. У многих производителей в продаже имеются катушки под разные напряжения и величины контакторов.
В частности, это относится к IEK, КЕАЗ. Иностранные производители, как правило, делают контакторы неразборными, и отдельно катушки к ним не продают.
Стоит сказать, что катушки контакторов на нужные напряжения должны быть в ремонтных комплектах, поскольку это можно считать расходным материалом. Основные неисправности катушек – обрыв обмотки и деформация корпуса.
Чтобы увеличить срок службы катушек контакторов или электромагнитов, которые находятся продолжительное время во включенном состоянии, допустимо эксплуатировать их на напряжении 85-90 % от номинала.
Конструкция магнитного пускателя
На картинке ниже изображены компоненты типичного пускателя. Стационарная нижняя часть при подключении катушки к сети питания образует электромагнитное поле, которое притягивает подвижный элемент. Присоединенные к якорю контакты замыкают рабочую цепь. Если обмотку обесточить, пружина вернет систему в исходное состояние.
Основные функциональные элементы пускателя
Сердечник электромагнита собирают из пластин в форме буквы «Ш». Большим количеством составных элементов блокируют паразитные токи (скин-эффект). Количество витков подбирают с учетом напряжения сети питания.
Секторы с обозначениями
Пояснительные надписи на корпусе разделены на три группы:
- общие сведения и область применения (АС1-4);
- информация о допустимых токах в цепях нагрузки (пересчет в кВт или обратный выполняют с учетом сетевого напряжения);
- графическое обозначение контактных групп (прерывистая линия обозначает синхронное переключение).
Каждую область можно изучить подробно. Для ознакомления с классификацией по категориям назначения руководствуются нормативами ГОСТ Р 50030.4.1.-2002. Обозначение АС1 свидетельствует о возможности подключения пускателя к нагревательным элементам, лампам накаливания и другим нагрузкам со слабо выраженными реактивными характеристиками. Если нужно обеспечить пуск мощного двигателя, выбирают модель категории AC3.
Контактная приставка
Эту часть монтируют на пускатель электромагнитный 220в для расширения базовых функций:
- активации реверсивного режима двигателя;
- управления дополнительной нагрузкой;
- включения световой индикации.
Контактная приставка
К сведению. Типовой механизм приставки содержит две пары контактов. Жесткая фиксация блока в определенном месте обеспечена специальной формой выступов стыковочной площадки. При выборе подходящей модели следует учитывать соответствие пускателю, а также нормально замкнутое/разомкнутое состояние контактной группы.
Контактные группы пускателей
По действующим стандартам входные и выходные клеммы маркируют латинскими буквами L и T, соответственно. В действительности соблюдение очередности не имеет значения. Подключать парные контакты к источнику питания и нагрузке можно в любых комбинациях. В этом –главное отличие от реле, где создается постоянное соединение с одной из цепей источника питания.
Важно! Рекомендуется соблюдать стандартные нормативы, чтобы не усложнять поиск неисправностей в схеме и выполнение монтажных работ. Отдельная контактная группа (13H0, 14H0) предназначена для функционирования схемы самостоятельного «подхвата». В этом режиме кнопочный пуск активизируется однократным нажатием без удержания
В этом режиме кнопочный пуск активизируется однократным нажатием без удержания
Отдельная контактная группа (13H0, 14H0) предназначена для функционирования схемы самостоятельного «подхвата». В этом режиме кнопочный пуск активизируется однократным нажатием без удержания.
Кнопка остановки
Схема управления любым пускателем организована с применением двух кнопок без фиксации включенного положения. «Стоп» обозначают красным цветом для повышения безопасности. В аварийной ситуации эта яркая идентификация ускоряет отсоединение источника питания.
Схема подключения пускателя
В исходном положении кнопки «Стоп» цепь замкнута. При нажатии – катушка индукции отсоединяется от источника тока. Электромагнитное поле исчезает. Пружина возвращает якорь в исходное состояние с одновременным размыканием основной контактной группы. Вторичное замыкание цепи на этом участке не имеет значения, так как общий разрыв обеспечен кнопкой «Пуск».
К сведению. Следует подчеркнуть компактность современных пускателей. Такие изделия приспособлены для монтажа на типовой din рейке.
Кнопка запуска
Этот элемент управления создают в черном (зеленом) цветовом исполнении. В исходном состоянии контакты разомкнуты. Нажатием активизируют формирование магнитного поля и передвижение основной контактной группы. «Самоподхват» обеспечивает функциональность рабочей цепи питания после возврата кнопки пусковой в начальное положение.
Подключение двигателя через пускатели
Нереверсивный магнитный пускатель
Если изменять направление вращения двигателя не требуется, то в цепи управления используются две не фиксируемые подпружиненные кнопки: одна в нормальном положении разомкнутая – «Пуск», другая замкнутая – «Стоп». Как правило, они изготавливаются в едином диэлектрическом корпусе, при этом одна из них красного цвета. Такие кнопки обычно имеют две пары групп контактов – одну нормально разомкнутую, другую замкнутую. Их тип определяется во время монтажных работ визуально или с помощью измерительного прибора.

Провод цепи управления подключается к первой клемме замкнутых контактов кнопки «Стоп». Ко второй клемме этой кнопки подключают два провода: один идет на любой ближайший из разомкнутых контактов кнопки «Пуск», второй – подключается к управляющему контакту на магнитном пускателе, который при отключенной катушке разомкнут. Этот разомкнутый контакт соединяется коротким проводом с управляемой клеммой катушки.
Второй провод с кнопки «Пуск» подключается непосредственно на клемму втягивающей катушки. Таким образом, к управляемой клемме «втягивающей» должно быть подключено два провода – «прямой» и «блокирующий».
Одновременно замыкается управляющий контакт и, благодаря замкнутой кнопке «Стоп», управляющее воздействие на втягивающую катушку фиксируется. При отпускании кнопки «Пуск» магнитный пускатель остается замкнутым. Размыкание контактов кнопки «Стоп» вызывает отключение электромагнитной катушки от фазы или нейтрали и электродвигатель отключается.
Реверсивный магнитный пускатель
Для реверсирования двигателя необходимо два магнитных пускателя и три управляющие кнопки. Магнитные пускатели устанавливаются рядом друг с другом. Для большей наглядности условно отметим их питающие клеммы цифрами 1–3–5, а те, к которым подключен двигатель как 2–4–6.

Для реверсивной схемы управления пускатели соединяются так: клеммы 1, 3 и 5 с соответствующими номерами соседнего пускателя. А «выходные» контакты перекрестно: 2 с 6, 4 с 4, 6 с 2. Провод, питающий электродвигатель, подключается к трем клеммам 2, 4, 6 любого пускателя.
При перекрестной схеме подключения одновременное срабатывание обоих пускателей приведет к короткому замыканию. Поэтому проводник «блокирующей» цепи каждого пускателя должен проходить сначала через замкнутый управляющий контакт соседнего, а потом – через разомкнутый своего. Тогда включение второго пускателя будет вызывать отключение первого и наоборот.
Ко второй клемме замкнутой кнопки «Стоп» подключаются не два, а три провода: два «блокирующих» и один питающий кнопки «Пуск», включаемых параллельно друг другу. При такой схеме подключения кнопка «Стоп» выключает любой из скоммутированных пускателей и останавливает электродвигатель.
Параметры и технические показатели

К основным показателям электро-магнитных контакторов относятся следующие:
- Численность главных контактов. Для устройств постоянного тока их число – 1-2, переменного тока – 2-5.
- Показатель токового номинала в силовой цепи.
- Значение предельной коммутационной способности устройства. Означает показатель максимального тока, который может быть отключен контактором без утраты эксплуатационных качеств.
- Номинальное напряжение силовой цепи – не более 660 В, управляющей цепи – 12, 24, 48, 110 и 220 В. По этим данным подбираем нужное устройство.
- Устойчивость к коммутационному износу пускателей, составляющая до 2 млн. циклов. Прибор должен выдерживать установленное количество коммутаций под действием тока в силовой цепи, и быть пригодным для последующего использования.
- Устойчивость к механическому износу, рассмотренная выше. Означает число срабатываний без тока в силовой цепи. У контакторов этот показатель равен 10-20 млн. циклов, по нему выбирают необходимый прибор.
- Продолжительность собственного времени включения. Это временной отрезок от момента включения (подачи команды) и до момента, когда контакты окажутся полностью замкнутыми.
- Продолжительность собственного времени отключения. Начинается от момента подачи команды на выключения и до полного гашения электрической дуги.
- Значение токовых характеристик на дополнительных контактах, их количество и тип. По своим функциям они могут быть замыкающего и размыкающего действия.
Схема подключения МП
Популярная схема подключения магнитного пускателя через кнопочный пост.
Главная схема имеет две части:
Наши читатели рекомендуют!
Для экономии на платежах за электроэнергию наши читатели советуют «Экономитель энергии Electricity Saving Box». Ежемесячные платежи станут на 30-50% меньше, чем были до использования экономителя. Он убирает реактивную составляющую из сети, в результате чего снижается нагрузка и, как следствие, ток потребления. Электроприборы потребляют меньше электроэнергии, снижаются затраты на ее оплату.
- Три пары силовых контактов, направляют электрическое питание на электрическое оборудование.
- Графическое изображение по управлению, которое составляют катушка, кнопки и дополнительные контакторы, которые принимают участие в работе катушки или не допускают ошибочных включений.
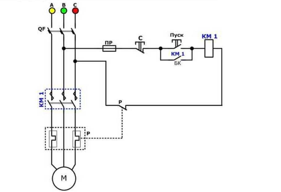
Наиболее распространенной является монтажная схема с одним устройством. С ней можно проще всего справиться. Для соединения ее основных деталей нужно взять трехжильный кабель и пару разомкнутых контакторов, когда устройство выключено.
Схема с подсоединением катушки на 220 вольт
Проанализирует конструкцию с напряжением на 220 вольт. Если напряжение равняется 380 вольт, нужно вместо ноля синего цвета подсоединить фазу другого рода. В данной ситуации черную или красную. В случае блокировки контактора берется четвертая пара, которая работает с 3-мя силовыми парами. Они находятся в верхней части, но побочные располагаются сбоку.
На пары силовых контакторов с автомата поступают 3 фазы А, В и С. Для включения при касании к кнопке «Пуск» необходимо, чтобы напряжение равнялось 220 в на сердечнике, который поможет подвижным контакторам соединиться с теми, что неподвижны. Цепь станет замыкаться, чтобы ее рассоединить, нужно отсоединить катушку.
Для сборки цепи управления нужно одну фазу прямо подключить к сердечнику, а со второй подключить с помощью провода к контакту пуска.
Со 2-го контактора прокладываем еще 1 провод сквозь контакты на другой открытый контакт кнопки «Пуск». Из него же изготовляют синюю перемычку на закрытый контактор кнопки «Стоп», на 2-й контактор подсоединяется ноль от электрического питания.
Рабочий принцип
Принцип работы простой. Если нажать кнопку «Пуск», ее контакты начинают замыкаться и на сердечник идет напряжение 220 вольт – он запускает главные и побочные контакты и возникает электромагнитный поток. Если кнопку отпустить – контакторы кнопки пуска разомкнуться, но устройство все еще включено, так как ноль передается на катушку сквозь замкнутые контакты блокировки.
Для того, чтобы отключить МП, нужно разорвать ноль, разомкнув контакты кнопки «Стоп». Снова устройство не включится, ведь ноль будет разорванный. Для повторного включения нужно будет нажать «Пуск».
Как подсоединить тепловое реле?

Можно также составить однолинейный графический рисунок подключения трехфазного электрического двигателя к магнитному пускателю через реле.
Между МП и электрическим двигателем асинхронного характера подсоединяется в последовательном образе реле, которое выбирают в зависимости от конкретного вида двигателя. Данное устройство предохраняет мотор от поломок и режима аварийности (например, когда пропадает одна из трех фаз).
Реле подсоединяют к выводу с МП на электрический двигатель, электричество проходит в нем в последовательном образе сквозь нагрев реле до электромотора. Сверху реле располагаются придаточные контакторы, которые объединяются с катушкой.
Работа реле
Нагреватели теплового реле рассчитываются на максимальное значение тока, который проходит сквозь них. Когда ток растет до небезопасных пределов для двигателя – нагреватели отключают МП.
Монтаж пускателей внутри электрического щита
Конструкция МП позволяет проводить монтаж в средине электрощита. Но есть правила, что предъявляются ко всем устройствам. Для обеспечения большой надежности работы, нужно, чтобы установка совершалась на практически прямой и твердой плоскости. Причем она располагается вертикально на стене электрического щита. Если в конструкции существует тепловое реле, то нужно, чтобы отличие температур между МП и электрическим мотором была как можно меньше.
Как правильно подобрать электромагнитный пускатель
Учитывая несколько широкий ассортимент изделий подобного рода, который присутствует на коммерческом рынке, правила подбора становятся более чем актуальными для конечного пользователя.
Технические параметры прибора
Точный и правильный выбор магнитного пускателя на 380 вольт, к примеру, для электродвигателя, обеспечит бесперебойную работу мотора, и главное, – безопасность электрической системы.
Технико-эксплуатационная табличка, присутствующая на каждом фирменном приборе, – это основа подбора устройства, в котором нуждается потенциальный электрик. Но кроме этого критерия, актуальны также другие
Подбирается конкретный прибор, конечно же, исходя из технико-эксплуатационных параметров предполагаемой к подключению нагрузки. Существенное влияние на правильный выбор оказывает и принадлежность изделия к тому или иному бренду.
Следует отметить – на рынке присутствует достаточно высокий процент продукции низкого качества. Поэтому бренд, в этом случае, является важным критерием подбора.
Маркировка и тип крепления изделий
Каждый прибор, во всяком случае, фирменный, имеет соответствующую маркировку непосредственно на корпусе. Опираясь на технические сведения, содержащиеся в маркировке, достаточно просто выбрать коммутационное устройство в точном соответствии с требуемыми параметрами.
Классическая маркировка, присутствующая на фирменных приборах, выпускаемых под логотипом «ABB». Используя алгоритм расшифровки, совсем несложно подобрать требуемое устройство
Так, коммутационные устройства той же фирмы «ABB» имеют примерно следующую систему маркировки:
А-26-30-10
Расшифровывается строка кодировки следующим образом:
- «А» – буквенное обозначение указывает на тип прибора;
- «26» – второй цифровой маркер определяет номинальный ток в амперах;
- «30» – третье обозначение указывает число силовых контактов;
- «10» – последнее число характеризует число вспомогательных контактов.
При этом для двух последних позиций списка характерным является разделение цифр. То есть, если указывается цифра «30», это означает наличие трех (3) нормально открытых контактов и отсутствие (0) нормально закрытых контактов.
Аналогичная расшифровка и для цифрового кода (10), указывающего на дополнительные контактные группы.
Вариант «посадки» (установки) электроприбора на DIN-рейке широко распространен, но вместе с тем продолжает практиковаться традиционный вариант подключения через винтовое соединение
Подбирая исполнение магнитного пускателя на 380В под соответствующие цели, следует обратить внимание на технику крепления прибора. Как правило, значительная доля устройств современной конфигурации выполняется с учётом установки на DIN-рейке
Но также существуют конструктивные исполнения приборов под крепление традиционным образом – винтами
Как правило, значительная доля устройств современной конфигурации выполняется с учётом установки на DIN-рейке. Но также существуют конструктивные исполнения приборов под крепление традиционным образом – винтами.

























































