Этапы подключения панелей к оборудованию СЭС
Подключение солнечных панелей представляет собой поэтапный процесс, который может быть выполнен в разном порядке. Обычно производят соединение модулей между собой, затем собирают комплект оборудования и аккумуляторы, после чего панели подключают к приборам. Это удобный и безопасный вариант, позволяющий проверить правильность соединения всех элементов перед подачей напряжения. Рассмотрим эти этапы внимательнее:
К аккумулятору
Разберемся, как подключить солнечную батарею к аккумулятору.
Поэтому между фотоэлектрическими элементами и батареями обязательно устанавливают контроллер, обеспечивающий штатный режим зарядки и отдачи энергии. Кроме того, на выходе контроллера обычно устанавливают инвертор, чтобы иметь возможность преобразования накопленной энергии в стандартное напряжение 220 В 50 Гц. Это наиболее удачная и эффективная схема, которая позволяет батареям отдавать или получать заряд в оптимальном режиме и не превышать свои возможности.
Перед тем, как подключить солнечную панель к аккумулятору, необходимо проверить параметры всех компонентов системы и убедиться в их соответствии. В противном случае результатом может стать потеря одного или нескольких приборов.
Иногда используется упрощенная схема подключения модулей без контроллера. Этот вариант применяется в условиях, когда ток от панелей заведомо не сможет создать перезаряд аккумуляторов. Обычно такой способ применяют:
- в регионах с коротким световым днем
- низким положением солнца над горизонтом
- маломощными солнечными панелями, не способными обеспечить избыточный заряд АКБ
При использовании этого метода необходимо обезопасить комплекс, установив защитный диод. Он ставится как можно ближе к аккумуляторам и защищает их от короткого замыкания. Панелям оно не страшно, но для АКБ это весьма опасно. Кроме того, при расплавлении проводов сможет начаться пожар, что создает опасность для всего дома и людей. Поэтому обеспечить надежную защиту — первоочередная задача владельца, решение которой должно быть выполнено до ввода комплекта в эксплуатацию.
К контроллеру
Второй способ часто используется владельцами частных или загородных домов для создания низковольтной осветительной сети. Они приобретают недорогой контроллер и подключают к нему солнечные панели. Устройство компактное, по размерам соотносимо с книгой средних размеров. Оно оснащено тремя парами контактов на лицевой панели. К первой паре контактов подключают солнечные модули, к другой — присоединяют АКБ, а к третей — освещение или другие низковольтные приборы потребления.
Сначала на первую пару клемм подают напряжение 12 или 24 В от аккумуляторов. Это проверочный этап, он нужен для определения работоспособности контроллера. Если прибор верно определил величину заряда батарей, приступают к подключению.
К третьей паре контактов присоединяют низковольтные светильники или иные приборы потребления, питающиеся от 12 (24) В постоянного тока. Больше ни с чем соединять такой комплект нельзя. Если необходимо обеспечить питанием бытовую технику, надо собирать полнофункциональный комплект оборудования — частную СЭС.
К инвертору
Рассмотрим, как подключить солнечную панель к инвертору.
Сам процесс никакой сложности не составляет. В комплекте с инвертором идут два провода, обычно черного и красного цвета («-» и «+»). На одном конце каждого провода есть специальный штекер, на другом — зажим типа «крокодил» для присоединения к клеммам аккумулятора. Провода согласно цветовой индикации присоединяют к инвертору, затем подключают к аккумулятору.
Схема устройства солнечной электростанции
Рассмотрим, как устроена и работает гелиосистема для загородного дома. Главное ее назначение – преобразовать энергию солнца в электричество 220 В, которое является основным источником питания для домашних электроприборов.
Основные части, из которых состоит СЭС:
- Батареи (панели), преобразующие солнечное излучение в ток постоянного напряжения.
- Контроллер, регулирующий заряд АКБ.
- Блок аккумуляторных батарей.
- Инвертор, преобразующий напряжение АКБ в 220 В.
Конструкция батареи продумана таким образом, что позволяет оборудованию функционировать в различных погодных условиях, при температуре от -35ºС до +80ºС.
Выходит, что правильно установленные солнечные батареи будут работать с одинаковой производительностью и зимой, и летом, но при одном условии – в ясную погоду, когда солнце отдает максимальное количество тепла. В пасмурную эффективность работы резко снижается.
Эффективность СЭС в средних широтах велика, но не настолько, чтобы полностью обеспечивать электричеством большие дома. Чаще гелиосистема рассматривается как дополнительный или резервный источник электроэнергии
Вес одной батареи на 300 Вт равен 20 кг. Чаще всего панели монтируют на крышу, фасад или специальные стойки, установленные рядом с домом. Необходимые условия: разворот плоскости в сторону солнца и оптимальный наклон (в среднем 45° к поверхности земли), обеспечивающий перпендикулярное падение солнечных лучей.
При возможности устанавливают трекер, отслеживающий движение солнца и регулирующий положение панелей.
Верхняя плоскость батарей защищена закаленным противоударным стеклом, которое легко выдерживает удары града или тяжелые снежные наносы. Однако необходимо следить за целостностью покрытия, иначе поврежденные кремниевые пластины (фотоэлементы) перестанут работать
Контроллер выполняет насколько функций. Кроме основной – автоматической регулировки заряда АКБ, контроллер регулирует подачу энергии от солнечных батарей, предохраняя тем самым аккумулятор от полной разрядки.
При полном заряде контроллер автоматически отключает АКБ от системы. Современные устройства оборудованы панелью управления с дисплеем, показывающим напряжение батарей.
Для самодельных гелиосистем лучшим выбором являются гелевые аккумуляторы, отличающиеся сроком бесперебойного функционирования 10-12 лет. После 10-летней работы их емкость уменьшается примерно на 15-25 %. Это необслуживаемые и абсолютно безопасные устройства, не выделяющие вредных веществ.
Зимой или в пасмурную погоду панели также продолжают работать (если их регулярно очищать от снега), но выработка энергии снижается в 5-10 раз
Задача инвертеров – преобразовывать постоянное напряжение от АКБ в переменное напряжение 220 В. Они отличаются такими техническими характеристиками, как мощность и качество получаемого напряжения. Синусовое оборудование способно обслуживать наиболее «капризные» к качеству тока приборы – компрессоры, бытовую электронику.
Обзор бытовой СЭС:
Стоит знать, что бытовые электростанции способны обслуживать постоянно работающий холодильник, периодически запускаемый погружной насос, телевизор, систему освещения. Чтобы обеспечить энергией функционирование котла или даже микроволновки, потребуется более мощное и очень дорогое оборудование.
Простейшая схема солнечной электростанции, включающая главные составные элементы. Каждый из них выполняет свою функцию, без которой работа СЭС невозможна
Существуют и другие, более сложные схемы сборки солнечных электростанций, однако данное решение является универсальным и наиболее востребованным в быту.
Чем можно заменить некоторые комплектующие

Любой из этих элементов можно заменять. При установке других схем нужно подумать об изменении емкости конденсатора С2 и подборе смещения транзистора Q3.
Вместо транзистора MOSFET можно установить любой другой. Элемент должен иметь низкое сопротивление открытого канала. Диод Шоттки лучше не заменять. Можно установить обычный диод, но его нужно правильно разместить.
Резисторы R8, R10 равны 92 кОм. Такое значение нестандартное. Из-за этого такие резисторы найти сложно. Их полноценной заменой может быть два резистора с 82 и 10 кОм. Их нужно включать последовательно.
Если контроллер не будет использоваться в агрессивной среде, можно провести установку подстроечного резистора. Он дает возможность управлять напряжением. В агрессивной среде он долго не поработает.
При необходимости использовать контроллер для более сильных панелей нужно провести замену транзистора MOSFET и диода более мощными аналогами. Все остальные компоненты менять не нужно. Нет смысла устанавливать радиатор для регулирования 4 А. При установке MOSFET на подходящем теплоотводе устройство сможет работать с более продуктивной панелью.
Схема электропитания дома от солнца
Система солнечного электроснабжения включает:
- Гелиопанели.
- Контроллер.
- Аккумуляторы.
- Инвертор (трансформатор).
Контроллер в этой схеме защищает как солнечные батареи, так и АКБ. С одной стороны он препятствует протеканию обратных токов по ночам и в пасмурную погоду, а с другой – защищает аккумуляторы от чрезмерного заряда/разряда.

Для трансформации постоянного тока на 12, 24 либо 48 Вольта в переменный 220-вольтовый нужен инвертор. Автомобильные аккумуляторы применять в такой схеме не рекомендуется из-за их неспособности выдерживать частые перезарядки. Лучше всего потратиться и приобрести специальные гелиевые AGM либо заливные OPzS АКБ.
Плюсы и минусы
Энергия солнца относится к альтернативным, возобновляемым источникам, ее использование считается прогрессивным способом энергопотребления. Ее преимущества описывают следующим образом:
- Ваши ежемесячные платежи за электроэнергию снижаются (а в идеале исчезают). Степень экономии зависит от размеров установленной системы и объема потребления.
- Если монтаж системы производится на собственном участке, вам не надо получать разрешение на установку оборудования.
- Существует возможность заработать, если вы будете производить электроэнергии столько, что сможете продавать ее государству.
- Затраты на обслуживание остаются весьма низкими.
- Небольшой вес, беспроблемная эксплуатация, отсутствие шума.
- Солнечная энергетика – динамическая отрасль, и эффективность солнечных панелей постоянно повышается. Современные модели могут работать даже при сплошной облачности (выработка при этом снижается).
Люди, скептически относящиеся к установке солнечных батарей, оперируют следующими фактами:
- Панели требуют вложения средств, им нужно пространство для установки, а КПД достаточно низкий даже у лучших моделей.
- Панели могут служить источником энергии лишь днем. Чтобы пользоваться дарами зеленой энергетики круглые сутки, необходим аккумулятор – буферное накопительное устройство, а также инвертор (прибор для преобразования постоянного тока в переменный). «Бесплатную энергию от природы» трудно назвать дешевой.
- Зеленая технология вредит природе не хуже традиционного сжигания любого топлива. Стоит вспомнить особенности производства и, особенно, утилизации панелей и аккумуляторов. Ее экологичность под большим вопросом.
- Такой источник энергии трудно назвать независимым. Вы не имеете точек пересечения с государственными сетями, но не сможете обойтись без компаний, занимающихся обслуживанием, ремонтом систем, продажей комплектующих.
- Не всегда можно выйти на окупаемость системы, чаще технология оказывается убыточной. Дело в невнимательном подборе панелей, низкой производительности, неподходящих климатических условиях.
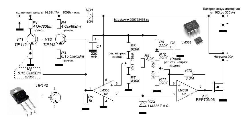
Самодельный контроллер: особенности, комплектующие
Устройство предназначено для работы только с одной солнечной панелью, которая создает ток с силой, не более 4 А. Емкость аккумулятора, зарядкой которого управляет контроллер, является 3 000 А*ч.
Для изготовления контроллера нужно подготовить следующие элементы:
- 2 микросхемы: LM385-2.5 и TLC271 (является операционным усилителем);
- 3 конденсатора: С1 и С2 являются маломощными, имеют 100n; С3 имеет емкость 1000u, рассчитан на 16 V;
- 1 индикаторный светодиод (D1);
- 1 диод Шоттки;
- 1 диод SB540. Вместо него можно использовать любой диод, главное, чтобы он мог выдержать максимальный ток солнечной батареи;
- 3 транзистора: BUZ11 (Q1), BC548 (Q2), BC556 (Q3);
- 10 резисторов (R1 – 1k5, R2 – 100, R3 – 68k, R4 и R5 – 10k, R6 – 220k, R7 – 100k, R8 – 92k, R9 – 10k, R10 – 92k). Все они могут быть 5%. Если хочется большей точности, то можно взять резисторы 1%.
Как осуществить подключение самостоятельно
Подключить контроллер заряда MPPT для солнечных батарей достаточно просто. Для этого следует понимать принципиальную схему подключения, уметь в ней разбираться и ориентироваться, а также соединить все провода и элементы с полным соблюдением полярности, то есть «плюс» соединить с «плюсом», а «минус» с «минусом».
На рисунке ниже можно увидеть специальные отверстия с «плюсом» и минусом», собственно следует правильно засунуть в них нужные провода.

Более подробная схема представлена ниже.

Схема подключения довольно-таки проста, важно соединить все элементы, соблюдая полярность, а также необходимо учесть, чтобы они безопасно располагались в доме и не угрожали жизни. Справиться с такой задачей сможет каждый
Возможно подключение нескольких аккумуляторов, однако здесь присоединять необходимо смешанным способом, а именно: группа аккумуляторных батарей подключается между собой параллельно, а к контроллеру последовательно. Подобную схему можно увидеть на рисунке ниже.

Как видно из схемы, количество аккумуляторов не ограничено. Однако, следует понимать, что при таком числе необходимо приобрести соответствующий инвертор, который будет способен справиться с такой большой нагрузкой.
Подбор контроллера по напряжению и току солнечных батарей и акб
Большинство выпускаемых солнечных батарей имеет номинальное напряжение 12 или 24 вольта. Это сделано для того чтобы можно было заряжать аккумуляторные батареи без дополнительного преобразования напряжения. Аккумуляторные батареи появились значительно раньше солнечных батарей и имеют распространённый стандарт номинального напряжения на 12 или 24 вольта. Соответственно большинство контроллеров для солнечных батарей выпускается с номинальным рабочим напряжением равным 12 или 24 вольта, а также двухдиапазонные на 12 и 24 вольта с автоматическим распознаванием и переключением напряжения.

Номинальное напряжение на 12 и 24 вольта достаточно низкое для мощных систем. Для получения необходимой мощности приходится увеличивать количество солнечных батарей и аккумуляторов, соединяя их в параллельные контуры и значительно увеличивая силу тока. Увеличение силы тока ведет к нагреву кабеля и электрическим потерям. Необходимо увеличивать толщину кабеля, возрастает расход металла. Также необходимы мощные контроллеры, рассчитанные на высокий ток, такие контроллеры получаются очень дорогими.
Чтобы исключить возрастание тока, контроллеры для мощных систем делают для номинально рабочего напряжения на 36, 48 и 60 Вольт. Стоит заметить, что напряжение контроллеров кратно по напряжению 12 вольтам, для того чтобы можно было подключать солнечные батареи и акб в последовательные сборки. Контроллеры с кратным напряжением выпускаются только для технологии зарядки ШИМ.

Как видно ШИМ контроллеры выбираются с напряжением кратным 12 вольтам, причем в них входное номинальное напряжение от солнечных батарей и номинальное напряжение контура подключенных аккумуляторов должно быть одинаковым, т.е. 12В от СБ – 12В к АКБ, 24В на 24, 48В на 48В.
У контроллеров MPPT входное напряжение может быть равным или произвольно выше в несколько раз без кратности 12 Вольтам. Обычно MPPT контроллеры имеют входное напряжение от солнечных батарей от 50 Вольт для простых моделей и до 250 вольт для мощных контроллеров. Но следует учесть, что опять же производители указывают максимальное входное напряжение, и при последовательном подключении солнечных батарей следует складывать их максимальное напряжение, или напряжение холостого хода. Проще говоря: входное максимальное напряжение любое от 50 до 250В, в зависимости от модели, номинальное или минимальное входное при этом будет 12, 24, 36 или 48В. При этом выходное напряжение для заряда АКБ у контроллеров MPPT стандартное, часто с автоматическим определением и поддержкой напряжений на 12, 24, 36 и 48 Вольта, иногда 60 или 96 вольт.

Существуют серийные промышленные очень мощные MPPT контроллеры с входным напряжением от солнечных батарей на 600В, 800В и даже 2000В. Данные контроллеры также можно свободно приобрести у российских поставщиков оборудования.
Окромя выбора контроллера по рабочему напряжению, контроллеры следует выбирать по максимальному входному току от солнечных батарей и максимальному току заряда акб.
Для ШИМ контроллера, максимальный входной ток от солнечных батарей будет переходить в зарядный ток АКБ, т.е. контроллер не будет заряжать большим током, чем выдают подключенные к нему солнечные батареи.
В MPPT контроллере все иначе, входной ток от солнечных батарей и выходной ток для заряда акб – это разные параметры. Эти токи могут быть равными, если номинальное напряжение подключенных солнечных батарей равно номинальному напряжению подключенных акб, но тогда теряется суть преобразования MPPT, и эффективность контроллера уменьшается. В MPPT контроллерах номинальное входное напряжение от солнечных батарей должно быть выше номинального напряжения подключенных АКБ оптимально в 2-3 раза. Если входное напряжение выше ниже чем в 2 раза, к примеру, в 1,5 раза, то будет меньшая эффективность, а выше более чем в 3 раза, то будут большие потери на разницу преобразования напряжения.
Соответственно входной ток всегда будет равен или ниже максимальному выходному току заряда АКБ. Отсюда следует, что MPPT контроллеры необходимо выбирать по максимальному зарядному току АКБ. Но чтобы не превысить данный ток, указывается максимальная мощность подключаемых солнечных батарей, при номинальном напряжении контура подключенных АКБ. Пример для контроллера заряда MPPT на 60 Ампер:
- 800Вт при напряжении АКБ электростанции 12В;
- 1600Вт при напряжении АКБ электростанции 24В;
- 2400Вт при напряжении АКБ электростанции 36В;
- 3200Вт при напряжении АКБ электростанции 48В.
Следует заметить, что данная мощность при 12 вольт указана для зарядного напряжения от солнечных панелей в 13 — 14 Вольт, и кратна для остальных систем с напряжениями на 24, 36 и 48вольт.
Принцип работы солнечных батарей
Солнечные батареи считаются очень эффективным и экологически чистым источником электроэнергии. В последние десятилетия данная технология набирает популярность по всему миру, мотивируя многих людей переходить на дешевую возобновляемую энергию. Задача этого устройства заключается в преобразовании энергии световых лучей в электрический ток, который может использоваться для питания разнообразных бытовых и промышленных устройств.
Правительства многих стран выделяют колоссальные суммы бюджетных средств, спонсируя проекты, которые направлены на разработку солнечных электростанций. Некоторые города полностью используют электроэнергию, полученную от солнца. В России эти устройства часто используются для обеспечения электроэнергией загородных и частных домов в качестве отличной альтернативы услугам централизованного энергоснабжения. Стоит отметить, что принцип работы солнечных батарей для дома достаточно сложный. Далее рассмотрим подробнее, как работают солнечные батареи для дома подробно.
Как было сказано раньше, принцип работы заключается в эффекте полупроводников. Кремний является одним из самых эффективных полупроводников, из известных человечеству на данный момент.
При нагревании фотоэлемента (верхней кремниевой пластины блока преобразователя) электроны из атомов кремния высвобождаются, после чего их захватывают атомы нижней пластины. Согласно законам физики, электроны стремятся вернуться в свое первоначальное положение. Соответственно, с нижней пластины электроны двигаются по проводникам (соединительным проводам), отдавая свою энергию на зарядку аккумуляторов и возвращаясь в верхнюю пластину.
Технические характеристики
Устройство солнечной батареи довольно простое, и состоит из нескольких компонентов:
- Непосредственно фотоэлементы / солнечная панель;
- Инвертор, преобразовывающий постоянный ток в переменный;
- Контроллер уровня заряда аккумулятора.
Аккумуляторы для солнечных батарей купить следует с учетом необходимых функций. Они накапливают и отдают электроэнергию. Запасание и расход происходит в течение всего дня, а ночью накопленный заряд только расходуется. Таким образом, происходит постоянное и непрерывное снабжение энергией.
Чрезмерная зарядка и разрядка батареи укорачивает ее эксплуатационный срок. Контроллер заряда солнечной батареи автоматически приостанавливают накопление энергии в аккумуляторе, когда он достиг максимальных параметров, и отключают нагрузку устройства при сильной разрядке.
(Tesla Powerwall — аккумулятор для солнечных панелей на 7 КВт — и домашняя зарядка для электромобилей)
Сетевой инвертор для солнечных батарей является самым важным элементом конструкции. Он преобразовывает полученную от солнечных лучей энергию в переменный ток различной мощности. Являясь синхронным преобразователем, он совмещает выходное напряжение электрического тока по частоте и фазе со стационарной сетью.
Фотоэлементы могут соединяться как последовательно, так и параллельно. Последний вариант увеличивает параметры мощности, напряжения и тока и позволяет устройству работать, даже если один элемент потеряет функциональность. Комбинированные модели изготовлены с использованием обеих схем. Эксплуатационный срок пластин около 25 лет.
Схема подключения модуля

Клик для увеличения схемы
После снятия задней стенки можно получить доступ к печатной плате устройства.
В качестве аккумулятора была выбрана батарея 12 В емкостью 1,2 А/ч, потому, что она у автора была. На самом деле в ясный солнечный день панель сможет зарядить 2-3 таких аккумулятора. Для уменьшения опасности короткого замыкания в цепь аккумулятора включен плавкий предохранитель. Для недопущения разряда аккумулятора через солнечную панель при малом освещении последовательно с панель включен диод Шотки типа IN5817. Когда аккумулятор полностью заряжен ток, отбираемый от солнечной батареи, составляет около 50 мА, при напряжении 19 В.

В качестве тестовой нагрузки использована самодельная светодиодная фитолампа на 4-х последовательно включенных фитосветодиода мощностью 1 Вт, последовательно со светодиодами включен резистор типа МЛТ-2, сопротивлением 30 Ом. При напряжении 12,6 В, ток потребляемый лампой составит около 60 мА. Таким образом аккумулятор на 1,2 А*ч позволяет питать эту лампу около 20 часов.

В целом собранная автономная конструкция оказалась вполне работоспособной с технической точки зрения. Но с экономической точки зрения, учитывая стоимость солнечной батареи, аккумулятора и блока управления картина получается безрадостной. Солнечная батарея стоит 2700 р, аккумулятор 12 В 1,2 А/ч стоит около 500 р, блок управления 400 р. Так же автор пробовал использовать два последовательно включенных аккумулятора 6 В 12 А/ч (они будут иметь стоимость около 3000 р), такой аккумулятор у автора заряжается за 3-4 солнечных дня, при этом ток зарядки доходит до 270 мА.

Общая стоимость использованного оборудования в минимальной комплектации 3600 р. Как несложно видеть, данная фитолампа потребляет около 0,8 Вт. При тарифе 3,5 р за 1 кВт/ч, лампа должна работать от сети при КПД источника питания 50%, около 640000 ч или 73 года только для того, что бы можно было оправдать затраты на оборудование. При этом за такой промежуток времени, несомненно, придется несколько раз полностью сменить оборудование, деградацию аккумулятора и фотоэлементов ни кто не отменял.
Контроллеры для солнечных батарей
Электронный модуль, называемый контроллером для солнечной батареи, предназначен выполнять целый ряд контрольных функций в процессе заряда/разряда аккумулятора, сохраняющего энергию солнечной батареи.

Такой выглядит одна из многочисленных существующих моделей контроллеров заряда для солнечной батареи. Этот модуль относится к числу разработок типа PWM
Когда на поверхность солнечной панели, установленной, к примеру, на крыше дома, падает солнечный свет, фотоэлементами устройства этот свет преобразуется в электрический ток.
Полученная энергия, по сути, могла бы подаваться непосредственно на аккумулятор-накопитель. Однако процесс зарядки/разрядки АКБ имеет свои тонкости (определённые уровни токов и напряжений). Если пренебречь этими тонкостями, АКБ за короткий срок эксплуатации попросту выйдет из строя. Чтобы не иметь таких грустных последствий, предназначен модуль, именуемый контроллером заряда для солнечной батареи.
Помимо контроля уровня заряда аккумулятора, модуль также отслеживает потребление энергии. В зависимости от степени разряда, схемой контроллера заряда аккумулятора от солнечной батареи регулируется и устанавливается уровень тока, необходимый для начального и последующего заряда.

В зависимости от мощности контроллера заряда аккумуляторных батарей солнечной энергетической установки, конструкции этих устройств могут иметь самую разную конфигурацию
В общем, если говорить простым языком, модуль обеспечивает беззаботную «жизнь» для АКБ, что периодически накапливает и отдаёт энергию устройствам-потребителям.

























































